中期检查报告书
佐证材料
1、人才培养模式创新
2、课程教学资源建设
3、教材与教法改革
4、教师教学创新团队
5、实践教学基地
6、技术技能平台
7、社会服务
8、国际交流与合作
9、可持续发展保障机制
标志性成果
3.1人才培养工作
3.2教师教学创新团队
3.3实践教学基地和技术技能平台建设
3.4社会服务、国际交流与合作
3.5其他
年度检查报告
2021年度校级检查结果
2022年度校级检查结果
2021年度检查报告
2022年度检查报告
申报材料
任务书
建设方案
申报书
项目管理
广东岭南职业技术学院高水平专业群建设项目管理办法
广东岭南职业技术学院专业(群)建设经费管理办法
2021年动漫制作技术专业群经费支出明细表
2022年动漫制作技术专业群经费支出明细表
专业群项目信息变更
返回首页
佐证材料
1、人才培养模式创新
2、课程教学资源建设
3、教材与教法改革
4、教师教学创新团队
5、实践教学基地
6、技术技能平台
7、社会服务
8、国际交流与合作
9、可持续发展保障机制
当前位置:
首页
>
佐证材料
>
1、人才培养模式创新
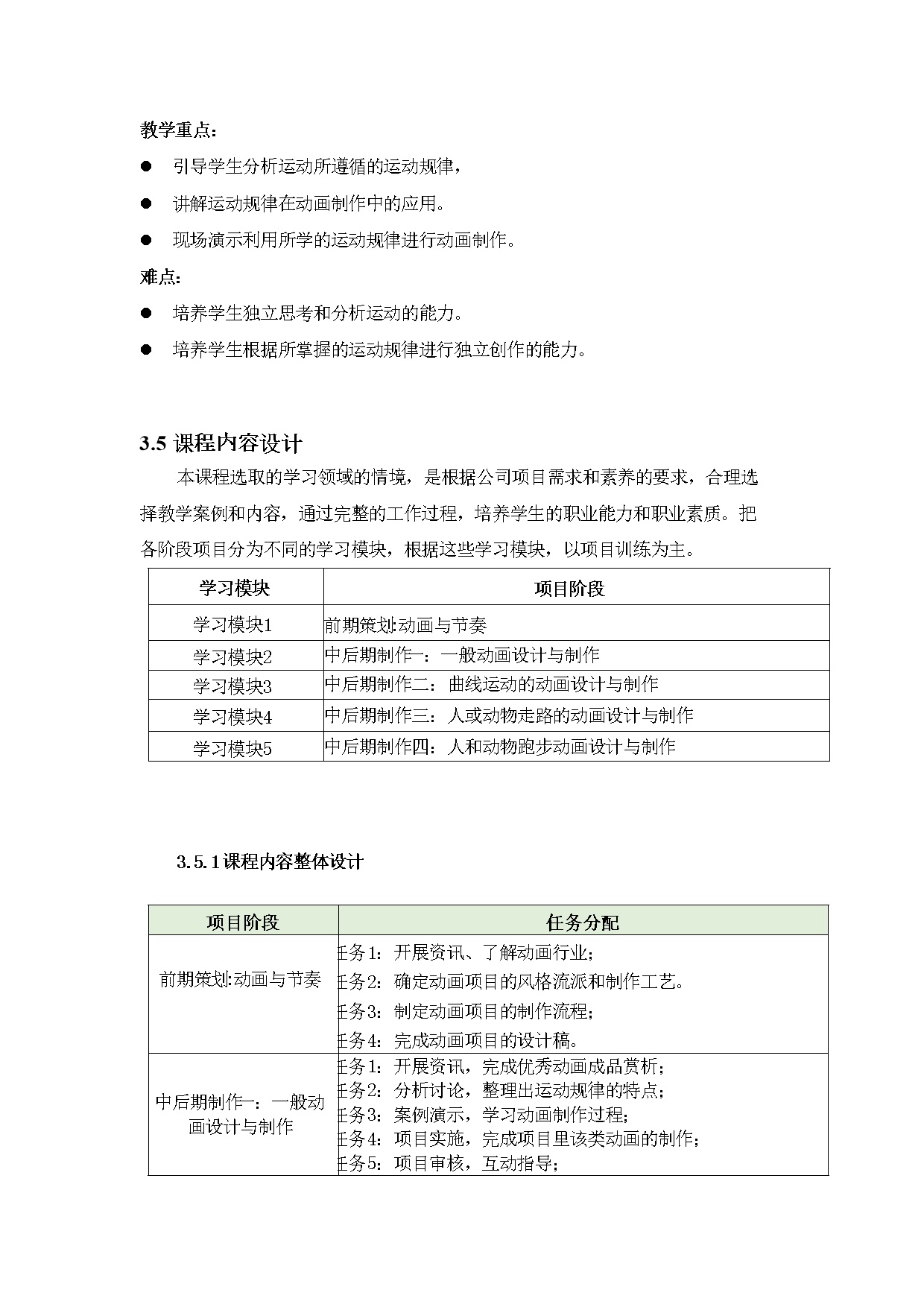
1-3-2《动画概论与动漫基础》模块化课程建设方案与成效
2023/6/11 8:35:40
人浏览
上一篇:
1-3-1《动漫技法3(动画原理)》模块化课程建设方案与成效
下一篇:
1-4-1建立院校教师与企业教师联动的导师工作室1个
技术支持:广东力拓网络科技有限公司