1. 产业学院
1.《时尚产业学院》产业学院申报+张育芳
2.《岭南医教融合》产业学院申报+严璐璐
2. 实践教学基地(产教融合、虚拟仿真)
1.《危重症护理学》虚拟仿真实训基地申报书+詹丽群
2.《广告艺术设计专业产教融合实训基地》产教融合实训基地申报+向宁
3.《智能制造产教融合实训基地》产教融合实训基地申报+田晶
3. 教师教学创新团队
4. 在线精品课程
5. 校本教材建设
学校文件
5. 校本教材建设
当前位置:
首页
>
5. 校本教材建设
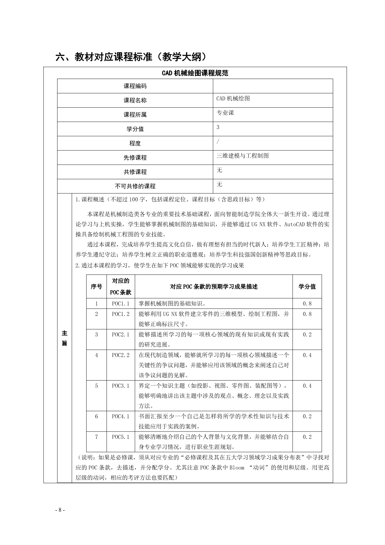
5.《CAD机械制图》校本教材建设申报书+田晶
2024/4/15 9:12:53
人浏览
上一篇:
4.《市政工程计量与计价》校本教材建设申报书+尹小红
下一篇:
6.《产品三维设计项目教程》校本教材建设申报书+张鉴隆
技术支持:广东力拓网络科技有限公司