2025年校级教学成果奖申报材料
1.《点燃“四信”火种,生命照亮生命:沉浸式育人的“大先生”实践》教学成果奖材料+李峻
2.《问题导向、团队探究、多维评价:岭南职院颠覆式教学改革的探索与实践》教学成果奖材料+翟树芹
3.《校企协同赋能狱警力促服刑人员新生的育人路径研究与实践》教学成果奖材料+徐萍
4.《四阶五驱·平台赋能:高职双创教育‘名师工作室引领’模式创新与实践》教学成果奖材料+黎海燕
5.《“多元介入·社校协同”——社会工作服务长者认知能力提升的教学模式创新与实践》教学成果奖材料+叶倩怡
6.《双元理论引领、产教协同驱动:高职模具专业“学习工作化课程群”构建与实践》教学成果奖材料+黄晓明
7.《高技能人才培养视域下基于真实项目和工作过程的高职数控专业课程改革与实践》教学成果奖材料+叶立清
8.《“双创引领、三阶递进、四元融合“数智化人才培养探索与实践》教学成果奖+钟晓韵
9.《AI场域下电子商务专业校企共生的“岗融课、赛融证、思融创”教学模式研制与实践》教学成果奖材料+江玉珍
10.《”课堂革命“驱动的高职双创混合式教学模式创新与实践》教学成果奖材料+陈宏
11.《高职大健康类专业“专创融合、科教融汇”的人才培养模式的创新与实践》李岩
12.《“校中院,院中校”新型养老人才培养模式研究》黄珊珊
13.《校企协同、分段分流:面向中小微企业培养信息类“T型”人才的创新与实践》佘学文
14.《“数字驱动、导师续航、专业协同”服务制造强国专创融合育人模式的探索》张鉴隆
15.《产教商融汇思政精致育人体系构建与实践--以广东岭南职业技术学院建筑与艺术学院为例》赵春齐
16.《高职中药学专业“三融通”人才培养模式的研究与实践》陈少珍
17.《基于多主体协同的经管类专业数智化人才培养模式创新与实践》牛玉清
18.《生源多元化背景下基于岗位核心胜任力的高护职理人才培养模式创新与实践》王思平
19.《非遗英歌赋能职业教育,“四轮驱动”培育民族文化传承人》张丹
20.《高职院校商贸类专业“双元主体、五域融合”人才培养模式的探索与实践》许宝利
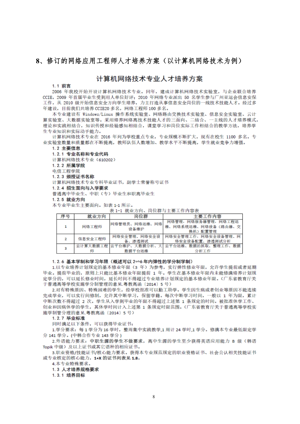
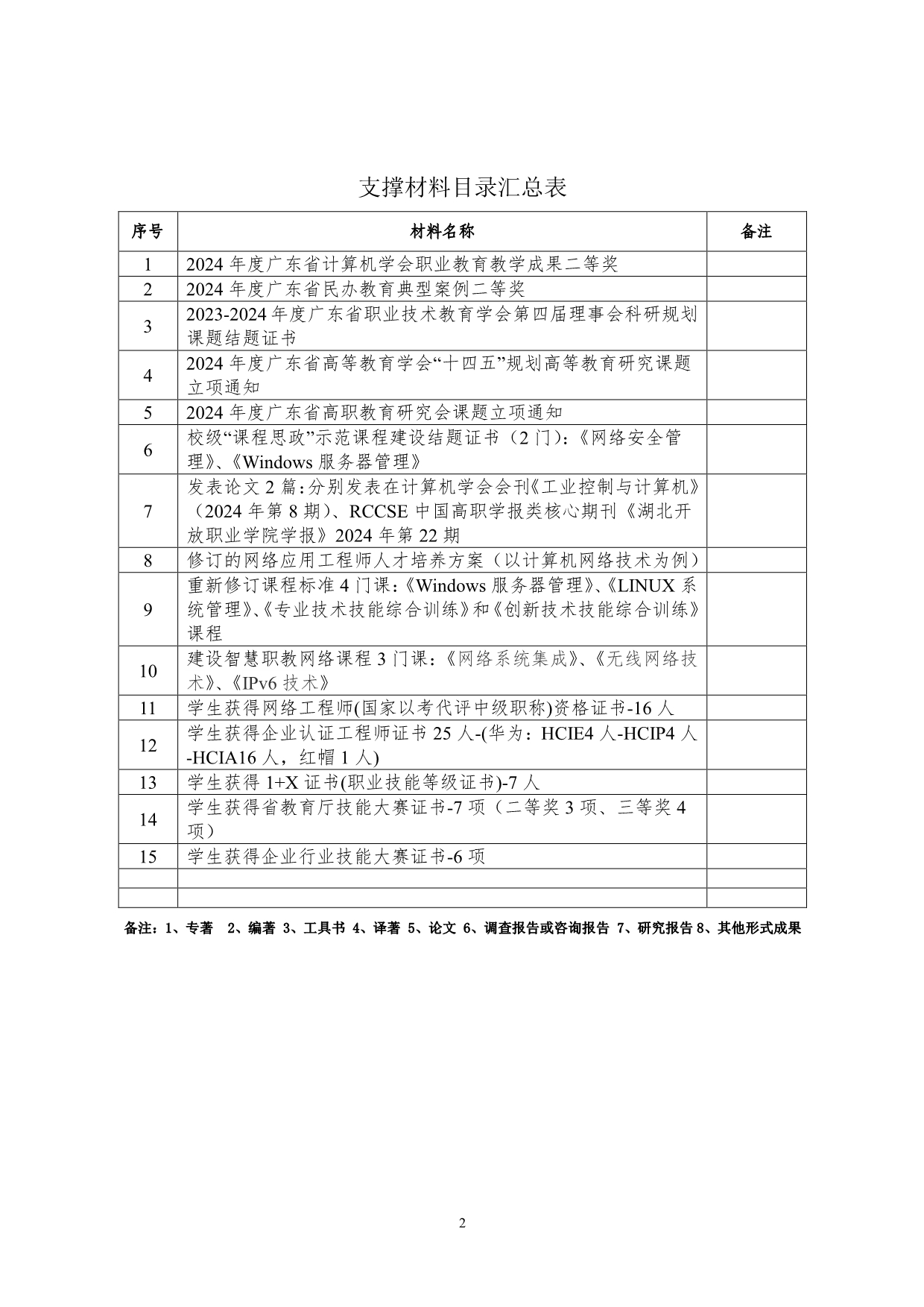
21.《“一参照、一厘清、四对标”高职计算机网络应用工程师人才培养的创新与实践》徐炳文
22.《数智时代大数据与会计专业“岗课赛证思创”多元育人模式的探索与实践》刘伟华
23.《产教同频 多元协同:电子商务专业创新型技能人才培养模式的研究与实践》吴琳
2025年校级教学成果奖申报材料
1.《点燃“四信”火种,生命照亮生命:沉浸式育人的“大先生”实践》教学成果奖材料+李峻
2.《问题导向、团队探究、多维评价:岭南职院颠覆式教学改革的探索与实践》教学成果奖材料+翟树芹
3.《校企协同赋能狱警力促服刑人员新生的育人路径研究与实践》教学成果奖材料+徐萍
4.《四阶五驱·平台赋能:高职双创教育‘名师工作室引领’模式创新与实践》教学成果奖材料+黎海燕
5.《“多元介入·社校协同”——社会工作服务长者认知能力提升的教学模式创新与实践》教学成果奖材料+叶倩怡
6.《双元理论引领、产教协同驱动:高职模具专业“学习工作化课程群”构建与实践》教学成果奖材料+黄晓明
7.《高技能人才培养视域下基于真实项目和工作过程的高职数控专业课程改革与实践》教学成果奖材料+叶立清
8.《“双创引领、三阶递进、四元融合“数智化人才培养探索与实践》教学成果奖+钟晓韵
9.《AI场域下电子商务专业校企共生的“岗融课、赛融证、思融创”教学模式研制与实践》教学成果奖材料+江玉珍
10.《”课堂革命“驱动的高职双创混合式教学模式创新与实践》教学成果奖材料+陈宏
11.《高职大健康类专业“专创融合、科教融汇”的人才培养模式的创新与实践》李岩
12.《“校中院,院中校”新型养老人才培养模式研究》黄珊珊
13.《校企协同、分段分流:面向中小微企业培养信息类“T型”人才的创新与实践》佘学文
14.《“数字驱动、导师续航、专业协同”服务制造强国专创融合育人模式的探索》张鉴隆
15.《产教商融汇思政精致育人体系构建与实践--以广东岭南职业技术学院建筑与艺术学院为例》赵春齐
16.《高职中药学专业“三融通”人才培养模式的研究与实践》陈少珍
17.《基于多主体协同的经管类专业数智化人才培养模式创新与实践》牛玉清
18.《生源多元化背景下基于岗位核心胜任力的高护职理人才培养模式创新与实践》王思平
19.《非遗英歌赋能职业教育,“四轮驱动”培育民族文化传承人》张丹
20.《高职院校商贸类专业“双元主体、五域融合”人才培养模式的探索与实践》许宝利
21.《“一参照、一厘清、四对标”高职计算机网络应用工程师人才培养的创新与实践》徐炳文
22.《数智时代大数据与会计专业“岗课赛证思创”多元育人模式的探索与实践》刘伟华
23.《产教同频 多元协同:电子商务专业创新型技能人才培养模式的研究与实践》吴琳
2025年校级教学成果奖申报材料
1.《点燃“四信”火种,生命照亮生命:沉浸式育人的“大先生”实践》教学成果奖材料+李峻
2.《问题导向、团队探究、多维评价:岭南职院颠覆式教学改革的探索与实践》教学成果奖材料+翟树芹
3.《校企协同赋能狱警力促服刑人员新生的育人路径研究与实践》教学成果奖材料+徐萍
4.《四阶五驱·平台赋能:高职双创教育‘名师工作室引领’模式创新与实践》教学成果奖材料+黎海燕
5.《“多元介入·社校协同”——社会工作服务长者认知能力提升的教学模式创新与实践》教学成果奖材料+叶倩怡
6.《双元理论引领、产教协同驱动:高职模具专业“学习工作化课程群”构建与实践》教学成果奖材料+黄晓明
7.《高技能人才培养视域下基于真实项目和工作过程的高职数控专业课程改革与实践》教学成果奖材料+叶立清
8.《“双创引领、三阶递进、四元融合“数智化人才培养探索与实践》教学成果奖+钟晓韵
9.《AI场域下电子商务专业校企共生的“岗融课、赛融证、思融创”教学模式研制与实践》教学成果奖材料+江玉珍
10.《”课堂革命“驱动的高职双创混合式教学模式创新与实践》教学成果奖材料+陈宏
11.《高职大健康类专业“专创融合、科教融汇”的人才培养模式的创新与实践》李岩
12.《“校中院,院中校”新型养老人才培养模式研究》黄珊珊
13.《校企协同、分段分流:面向中小微企业培养信息类“T型”人才的创新与实践》佘学文
14.《“数字驱动、导师续航、专业协同”服务制造强国专创融合育人模式的探索》张鉴隆
15.《产教商融汇思政精致育人体系构建与实践--以广东岭南职业技术学院建筑与艺术学院为例》赵春齐
16.《高职中药学专业“三融通”人才培养模式的研究与实践》陈少珍
17.《基于多主体协同的经管类专业数智化人才培养模式创新与实践》牛玉清
18.《生源多元化背景下基于岗位核心胜任力的高护职理人才培养模式创新与实践》王思平
19.《非遗英歌赋能职业教育,“四轮驱动”培育民族文化传承人》张丹
20.《高职院校商贸类专业“双元主体、五域融合”人才培养模式的探索与实践》许宝利
21.《“一参照、一厘清、四对标”高职计算机网络应用工程师人才培养的创新与实践》徐炳文
22.《数智时代大数据与会计专业“岗课赛证思创”多元育人模式的探索与实践》刘伟华
23.《产教同频 多元协同:电子商务专业创新型技能人才培养模式的研究与实践》吴琳
当前位置:
首页
>
2025年校级教学成果奖申报材料
>
21.《“一参照、一厘清、四对标”高职计算机网络应用工程师人才培养的创新与实践》徐炳文
4.《“一参照、一厘清、四对标”高职计算机网络应用工程师人才培养的创新与实践》成果佐证材料+徐炳文
2025/4/26 15:00:43
人浏览
上一篇:
3.《“一参照、一厘清、四对标”高职计算机网络应用工程师人才培养的创新与实践》项目验收登记表+徐炳文
下一篇:
没有了
技术支持:广东力拓网络科技有限公司