首页
项目申报书
项目任务书
项目建设方案
项目结题验收登记表
专家评审意见
项目信息变更申请表
验收佐证材料
1.食品、药品 、化妆品分析检测中心
2.GMP真实+数字模拟实训车间
3.药用植物园建设
4.道地药材种植与推广试验基地的建设
5.中药标本馆及中药调剂室
6.医药营销与药学服务实训室
7.与广州国健医药咨询服务有限公司共建GSP研究室
8.逐步更新实训设备
9.校企共同开发教学资源
10.实训指导教师队伍建设及实践教学改革
11.长效运行的机制建设
依托中心取得的标志性成果
1.综合性成果
2.教师获奖
3.学生获奖及课题研究
4.专利成果
5.教科研项目
8.逐步更新实训设备
1.食品、药品 、化妆品分析检测中心
1-1 预期目标
1-2 验收要点
2.GMP真实+数字模拟实训车间
2-1 预期目标
2-2 验收要点
3.药用植物园建设
3-1 预期目标
3-2 验收要点
4.道地药材种植与推广试验基地的建设
4-1 预期目标
4-2 验收要点
5.中药标本馆及中药调剂室
5-1 预期目标
5-2 验收要点
6.医药营销与药学服务实训室
6-1 预期目标
6-2 验收要点
7.与广州国健医药咨询服务有限公司共建GSP研究室
7-1 预期目标
7-2 验收要点
8.逐步更新实训设备
8-1 预期目标
8-2 验收要点
9.校企共同开发教学资源
9-1 预期目标
9-2 验收要点
10.实训指导教师队伍建设及实践教学改革
10-1 预期目标
10-2 验收要点
11.长效运行的机制建设
11-1 预期目标
11-2 验收要点
当前位置:
首页
>>
验收佐证材料
>>
8.逐步更新实训设备
>>
8-2 验收要点
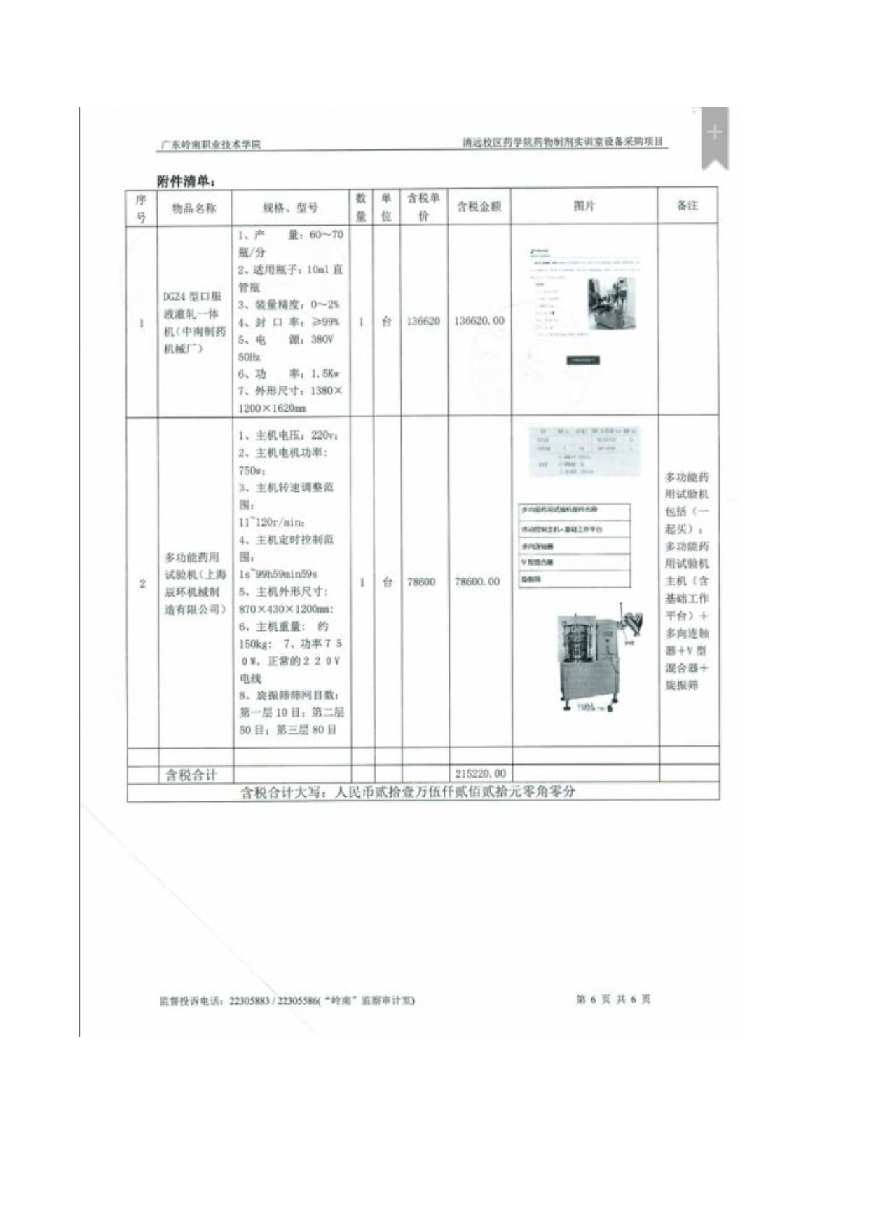
8-2-3采购合同、相关票据
2022/5/6 20:10:00
人浏览
上一篇:
8-2-2设备采购清单
下一篇:
没有了
版权所有:
技术支持:广东力拓网络科技有限公司
技术支持:
广东力拓网络科技有限公司