首页
成果推荐书
1.成果简介
2.主要完成人情况
3.主要完成单位情况
4.推荐意见
成果总结报告
1.成果背景
2.成果重点解决的教学问题和解决教学问题的方法
3.成果的创新点
4.成果的推广应用效果
成果专家鉴定书
成果应用与效果证明材料
0.佐证材料目录
1.政策依据
2.学校荣誉
3.学校战略与方案
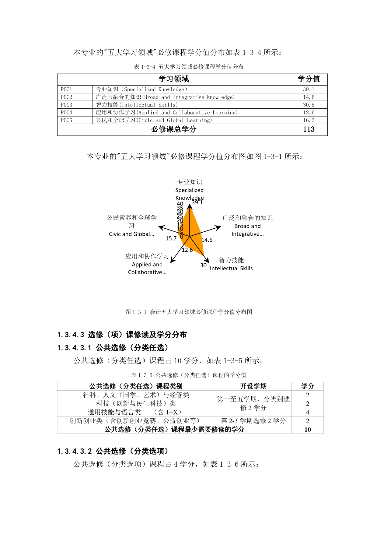
4.课程体系与重点专业建设成果
5.教学改革与研究成果
6.学生成果与培养质量
7.体制与保障机制
8.示范与推广
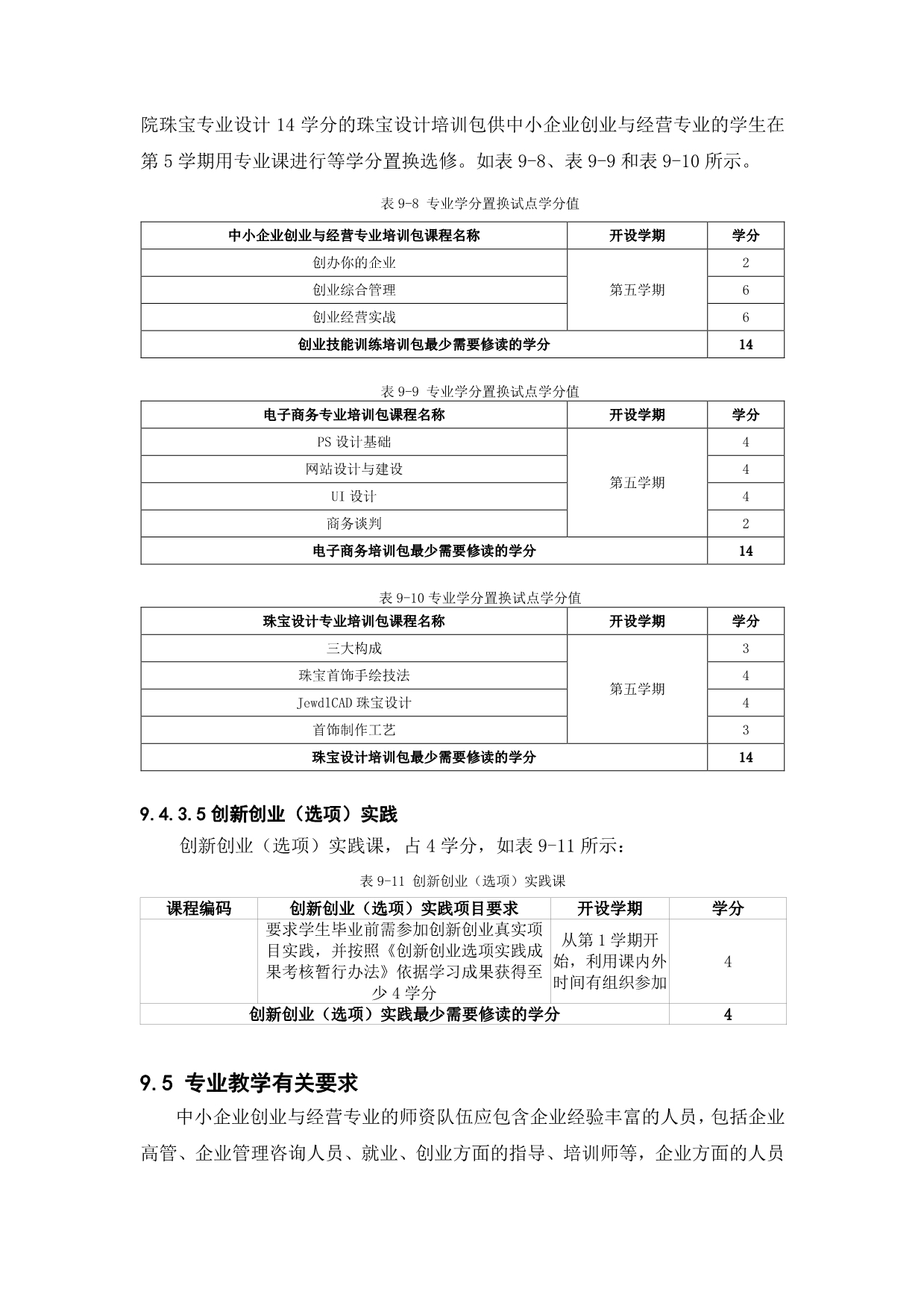
9.创新创业教育工作成效
政治表现、师德师风、廉政情况鉴定
成果应用与效果证明材料
0.佐证材料目录
1.政策依据
2.学校荣誉
3.学校战略与方案
4.课程体系与重点专业建设成果
5.教学改革与研究成果
6.学生成果与培养质量
7.体制与保障机制
8.示范与推广
9.创新创业教育工作成效
当前位置:
首页
>>
成果应用与效果证明材料
>>
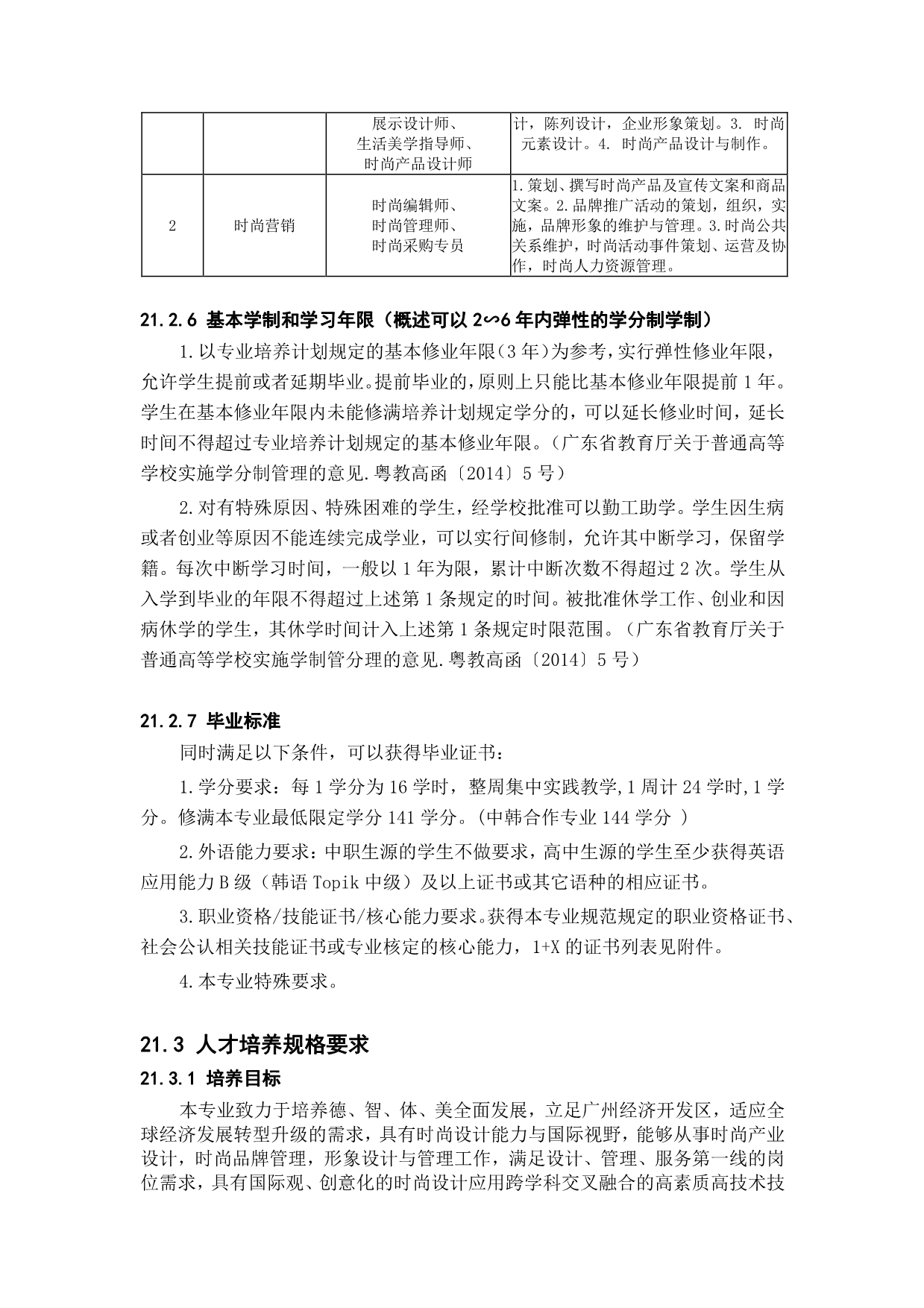
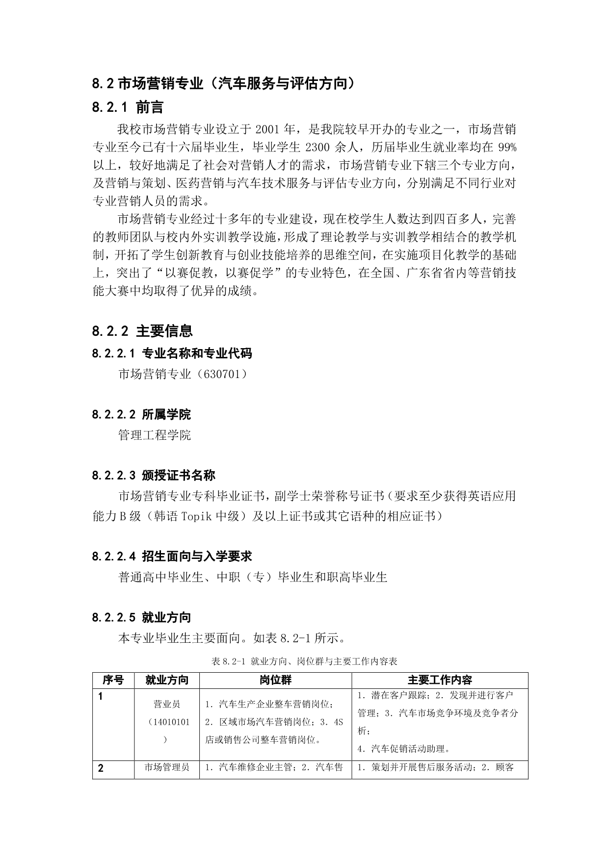
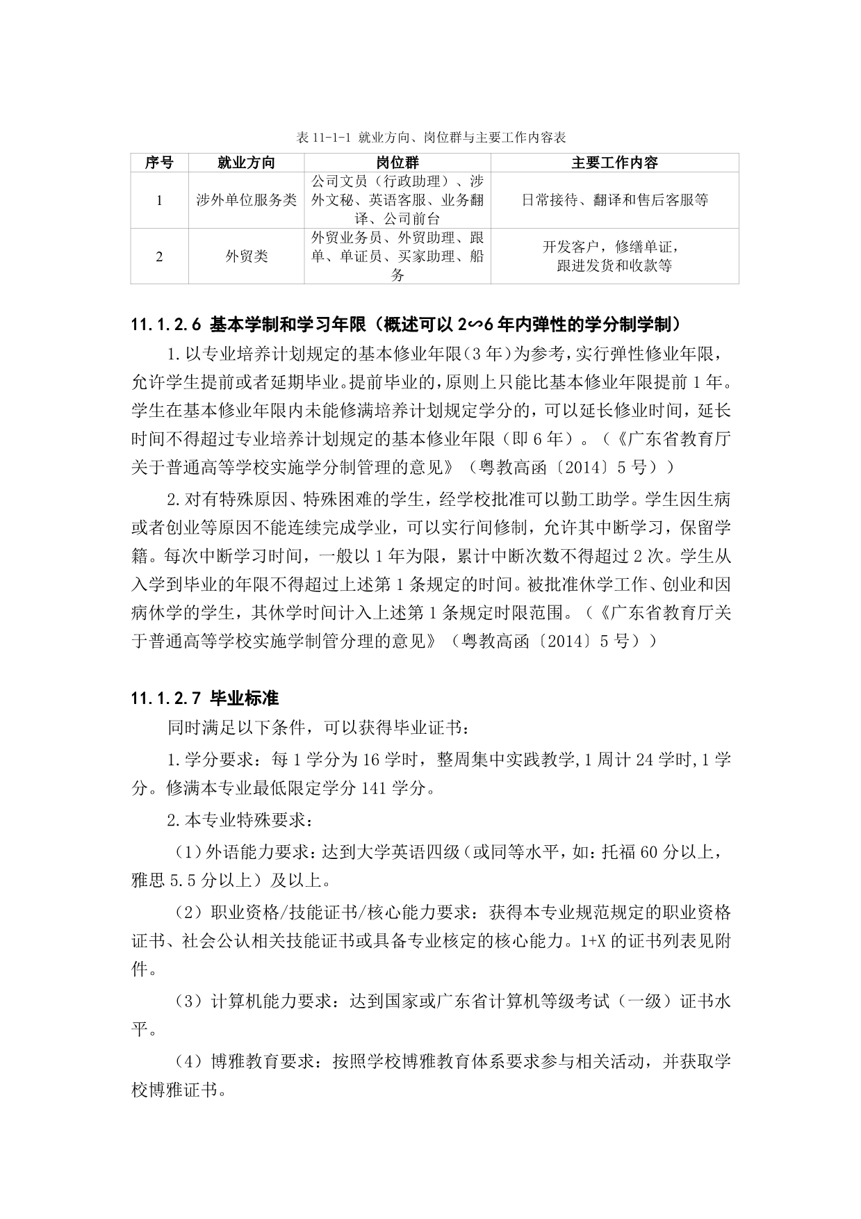
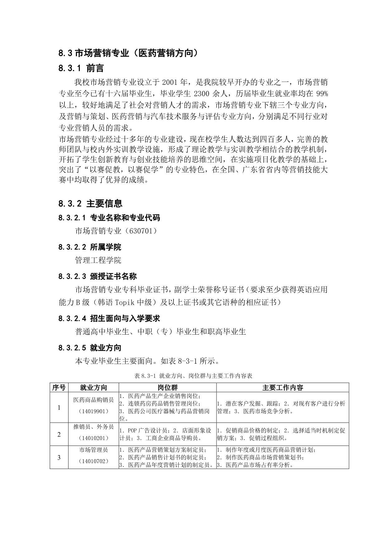
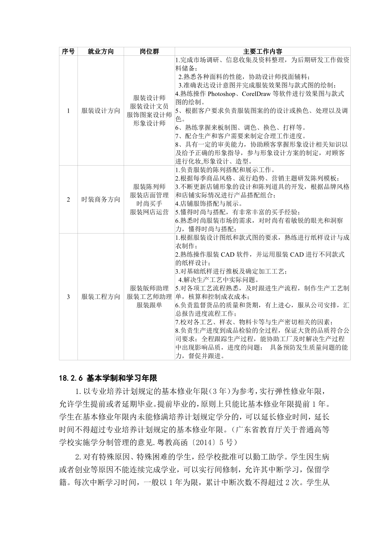
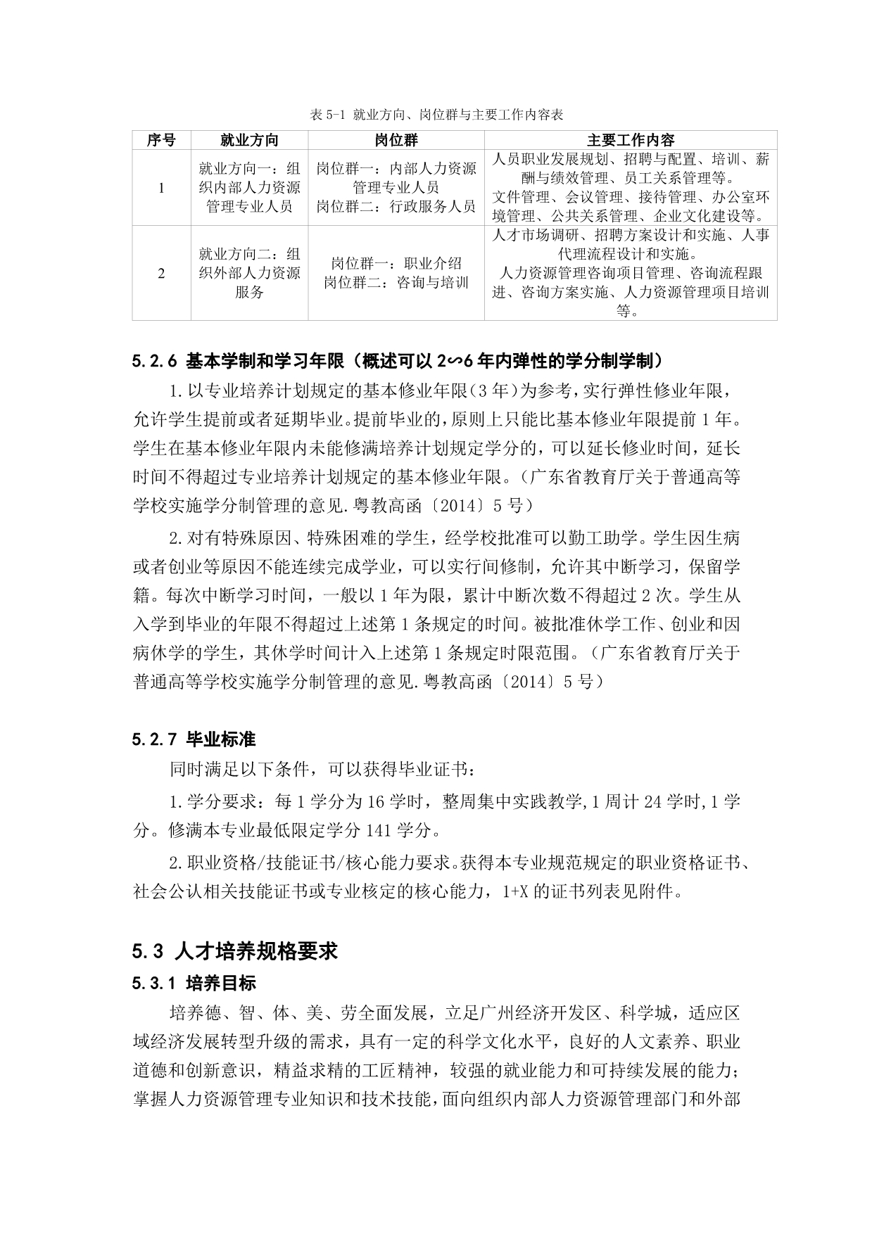
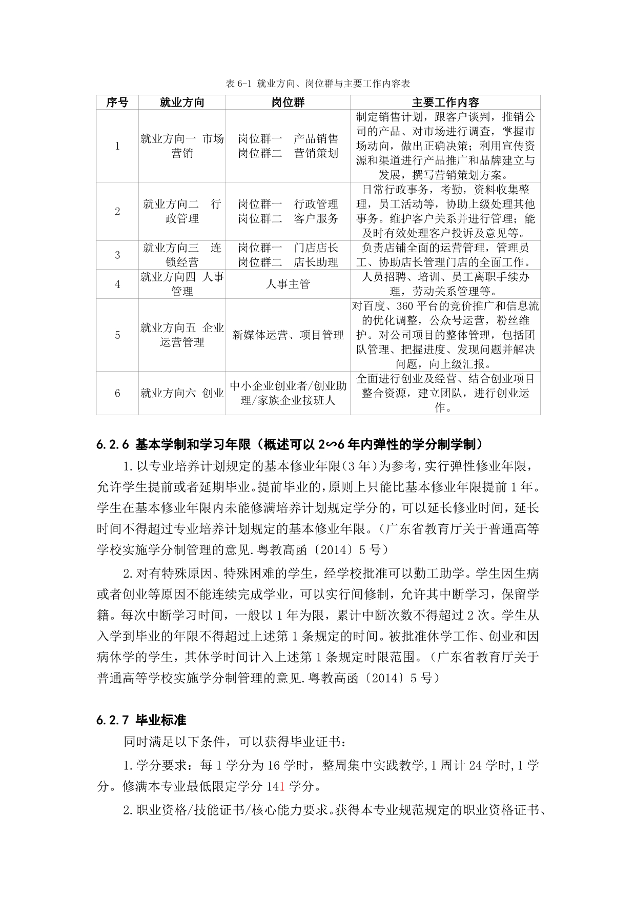
4.课程体系与重点专业建设成果
4.2 2019人才培养方案(专业规范)上册
2021/6/2 11:29:57
人浏览
上一篇:
4.2 2018级人才培养方案(专业规范)下册
下一篇:
4.2 2019人才培养方案(专业规范)下册
版权所有:
技术支持:
广东力拓网络科技有限公司