• 首页
  • 成果推荐书
    • 1.成果简介
      • 2.主要完成人情况
        • 3.主要完成单位情况
          • 4.推荐意见
          • 成果总结报告
            • 1.成果背景
              • 2.成果重点解决的教学问题和解决教学问题的方法
                • 3.成果的创新点
                  • 4.成果的推广应用效果
                  • 成果专家鉴定书
                    • 成果应用与效果证明材料
                      • 0.佐证材料目录
                        • 1.政策依据
                          • 2.学校荣誉
                            • 3.学校战略与方案
                              • 4.课程体系与重点专业建设成果
                                • 5.教学改革与研究成果
                                  • 6.学生成果与培养质量
                                    • 7.体制与保障机制
                                      • 8.示范与推广
                                        • 9.创新创业教育工作成效
                                        • 政治表现、师德师风、廉政情况鉴定
                                          成果应用与效果证明材料
                                          • 0.佐证材料目录
                                            • 1.政策依据
                                              • 2.学校荣誉
                                                • 3.学校战略与方案
                                                  • 4.课程体系与重点专业建设成果
                                                    • 5.教学改革与研究成果
                                                      • 6.学生成果与培养质量
                                                        • 7.体制与保障机制
                                                          • 8.示范与推广
                                                            • 9.创新创业教育工作成效
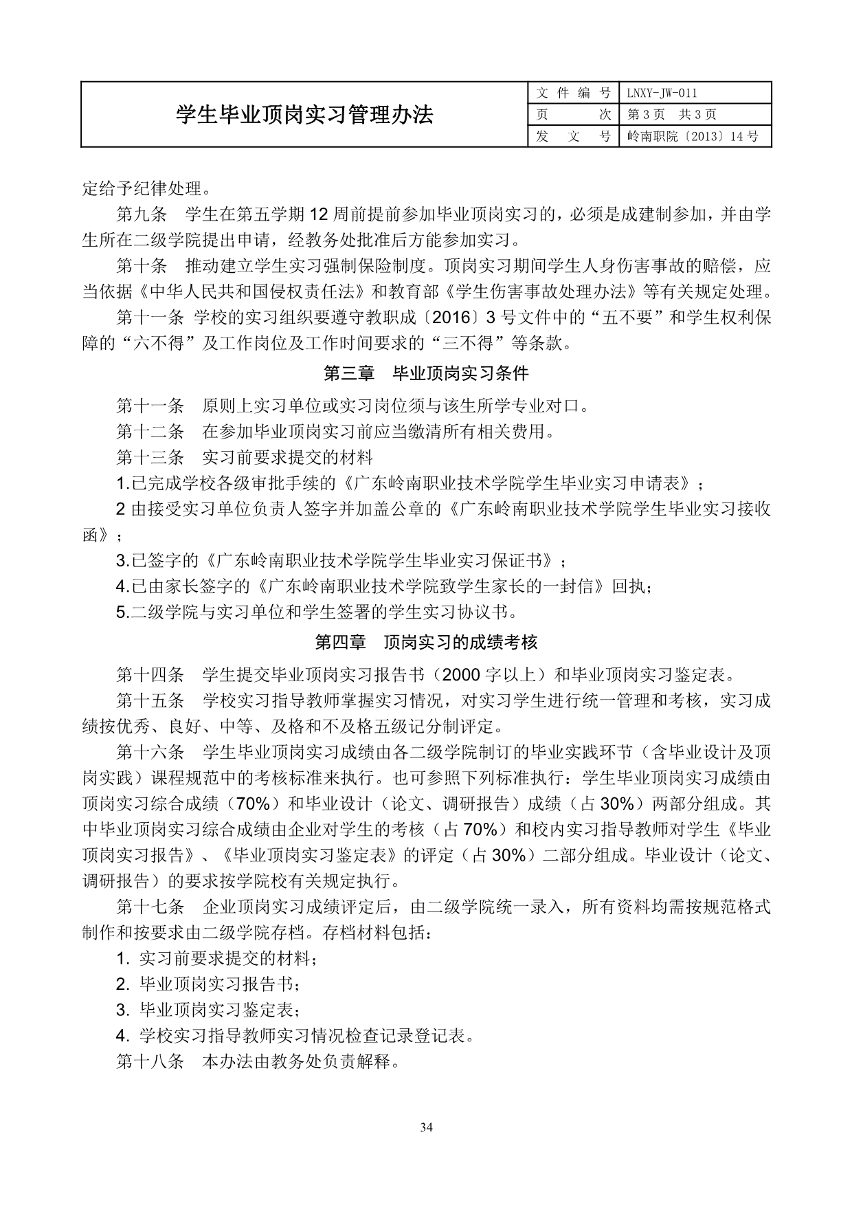
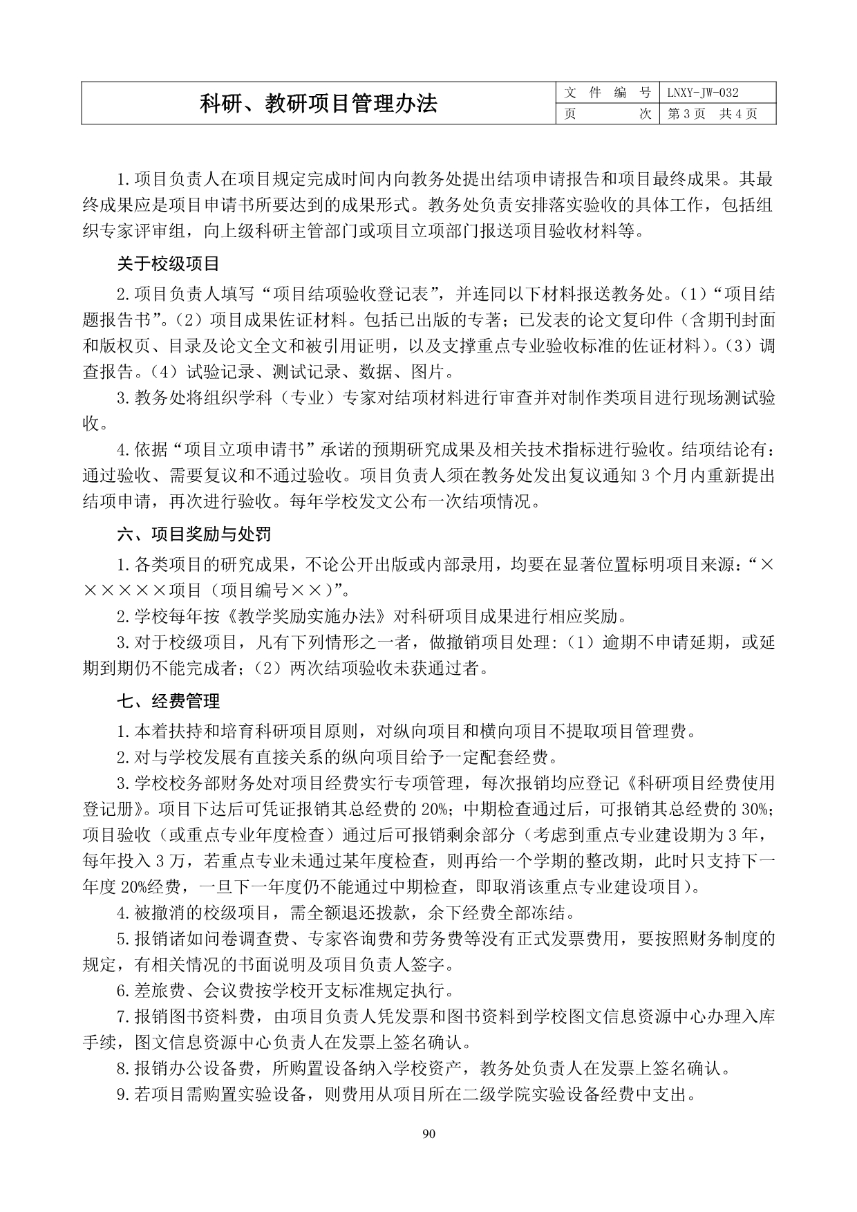
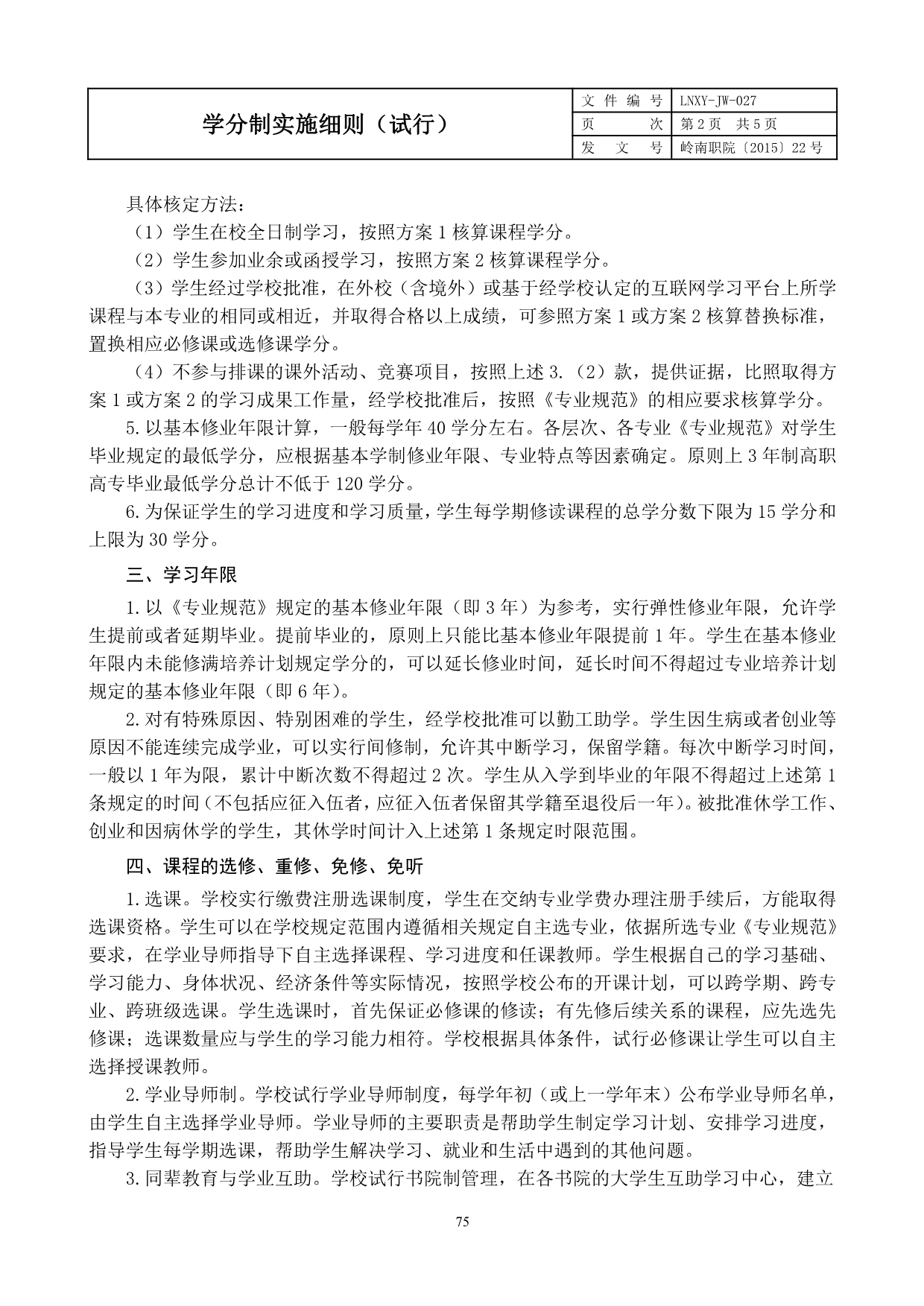
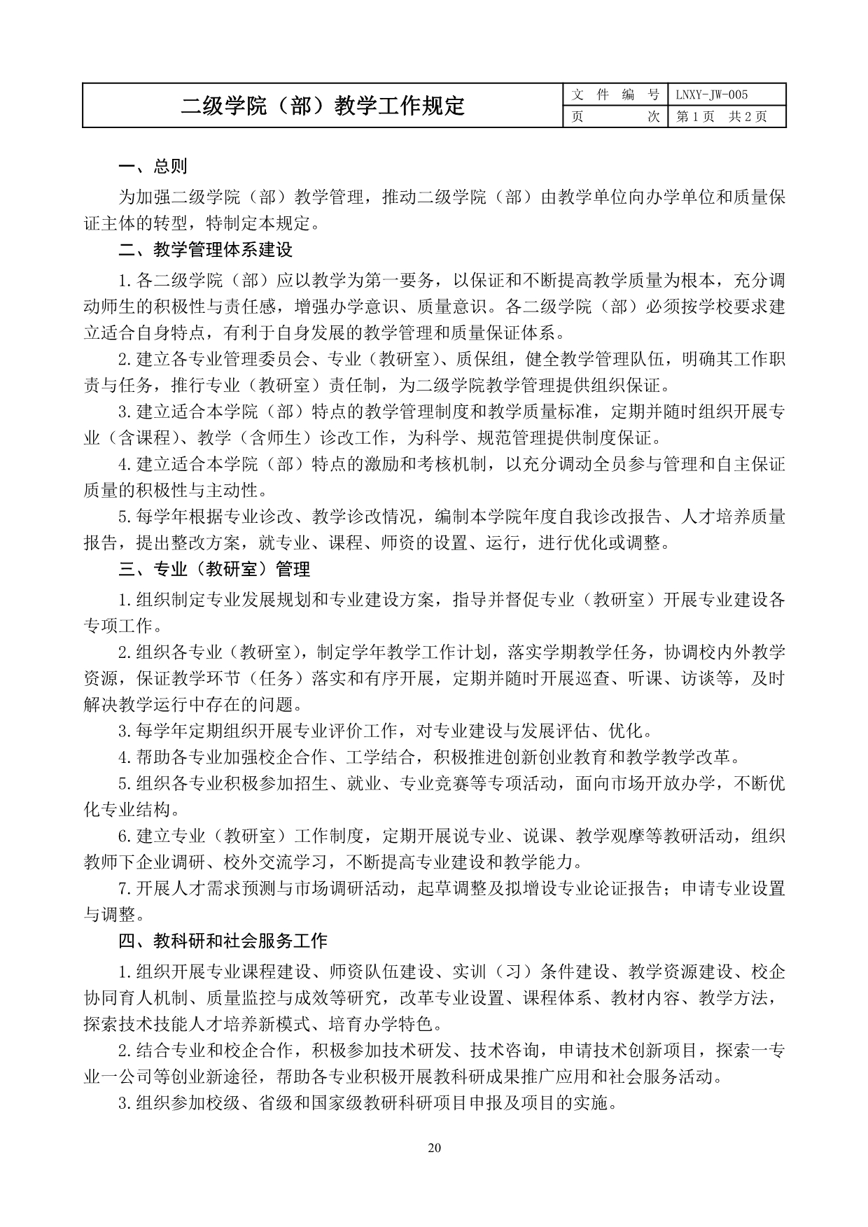
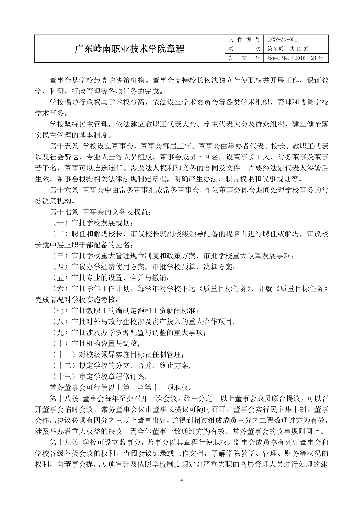
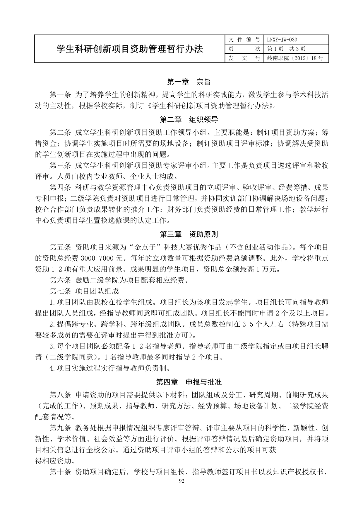
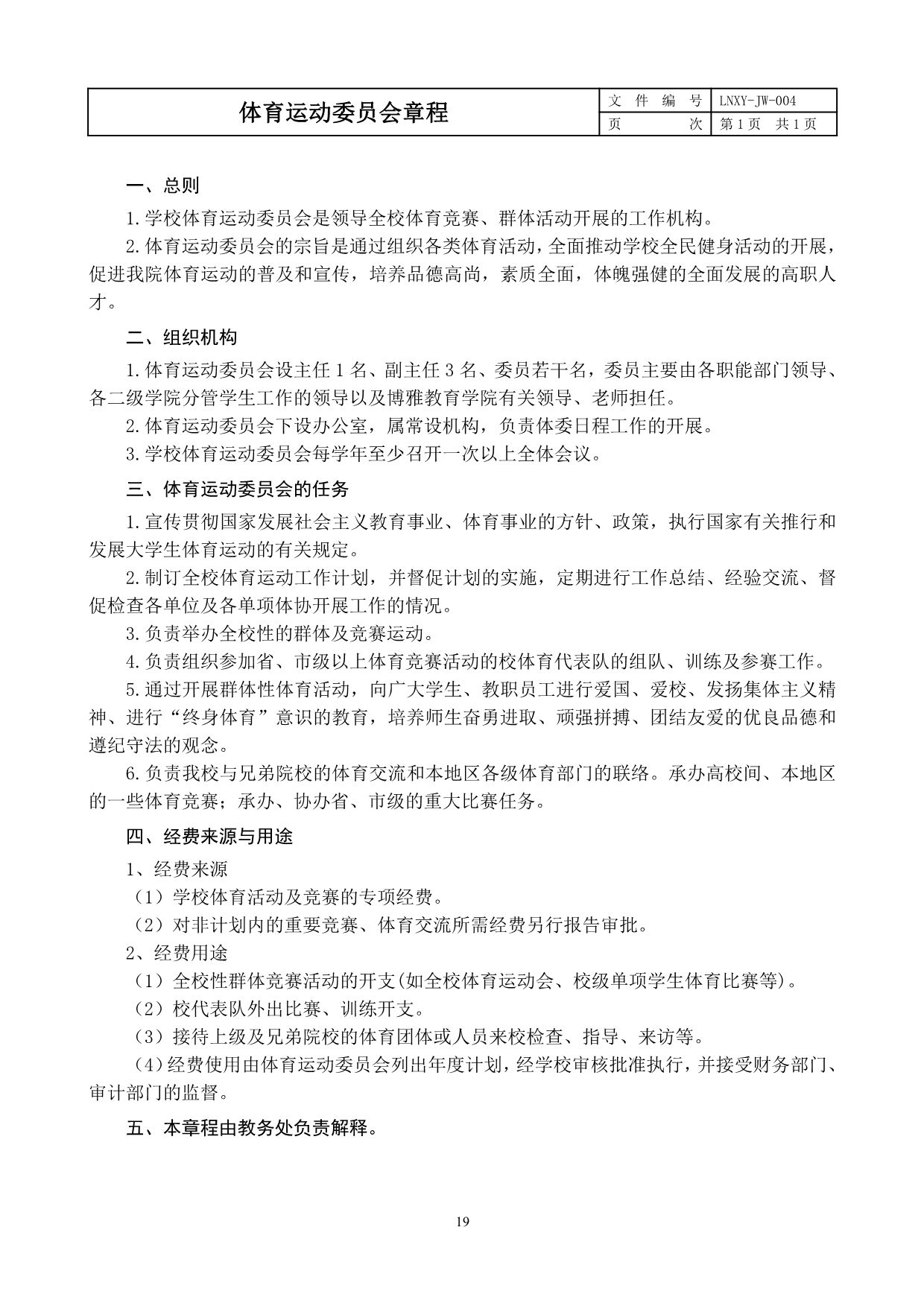
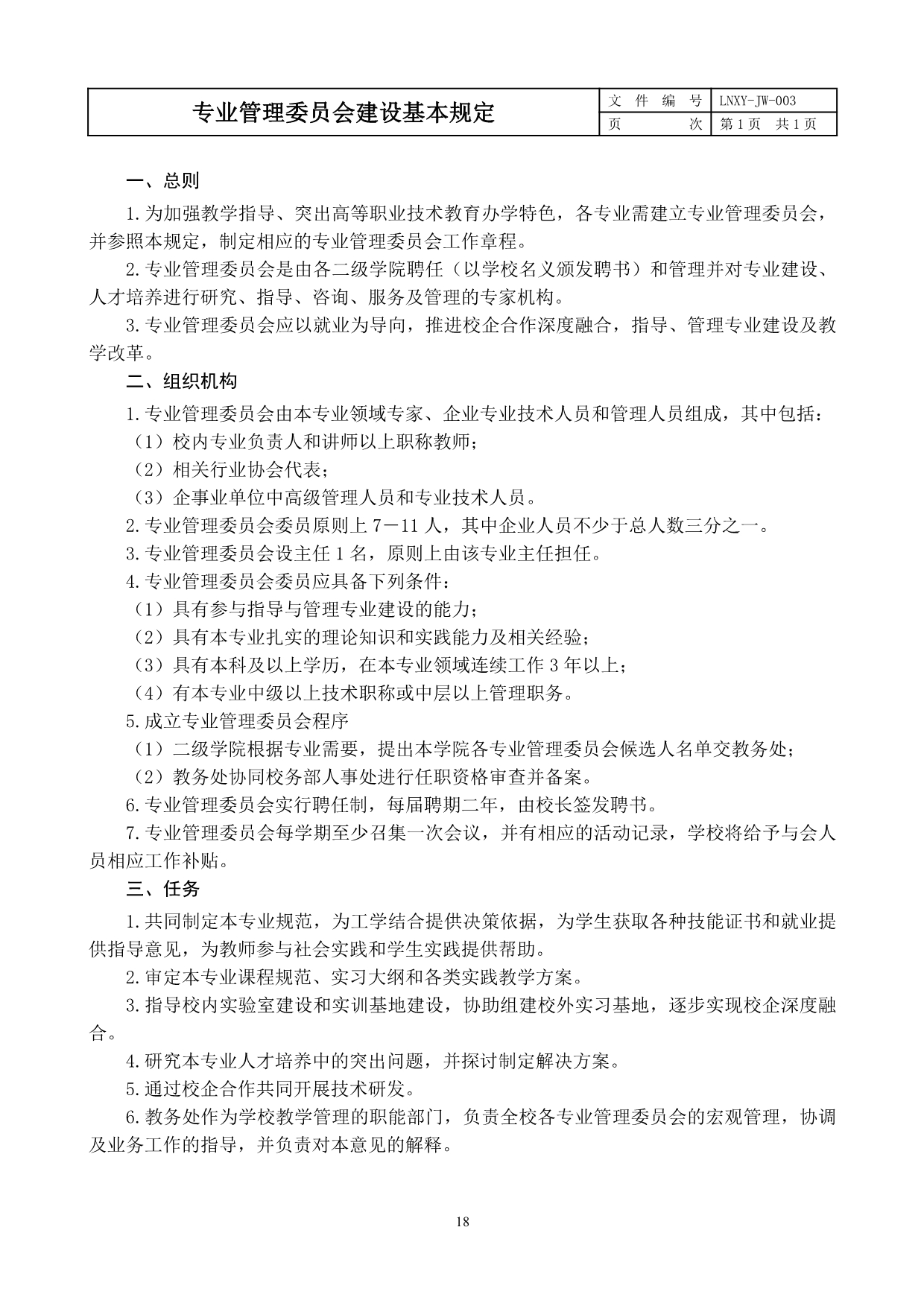
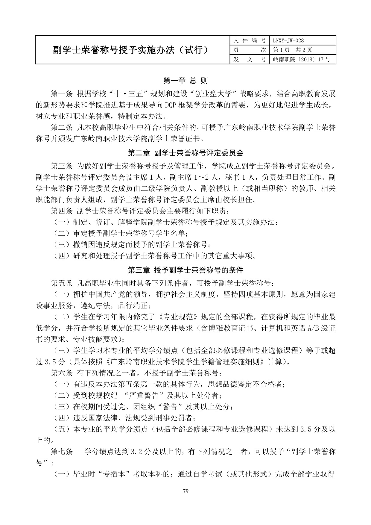
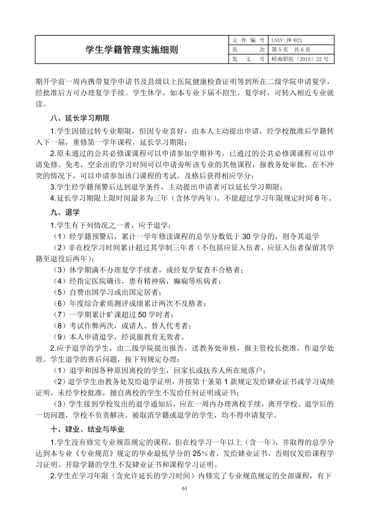
                                                              当前位置:首页 >> 成果应用与效果证明材料 >> 7.体制与保障机制

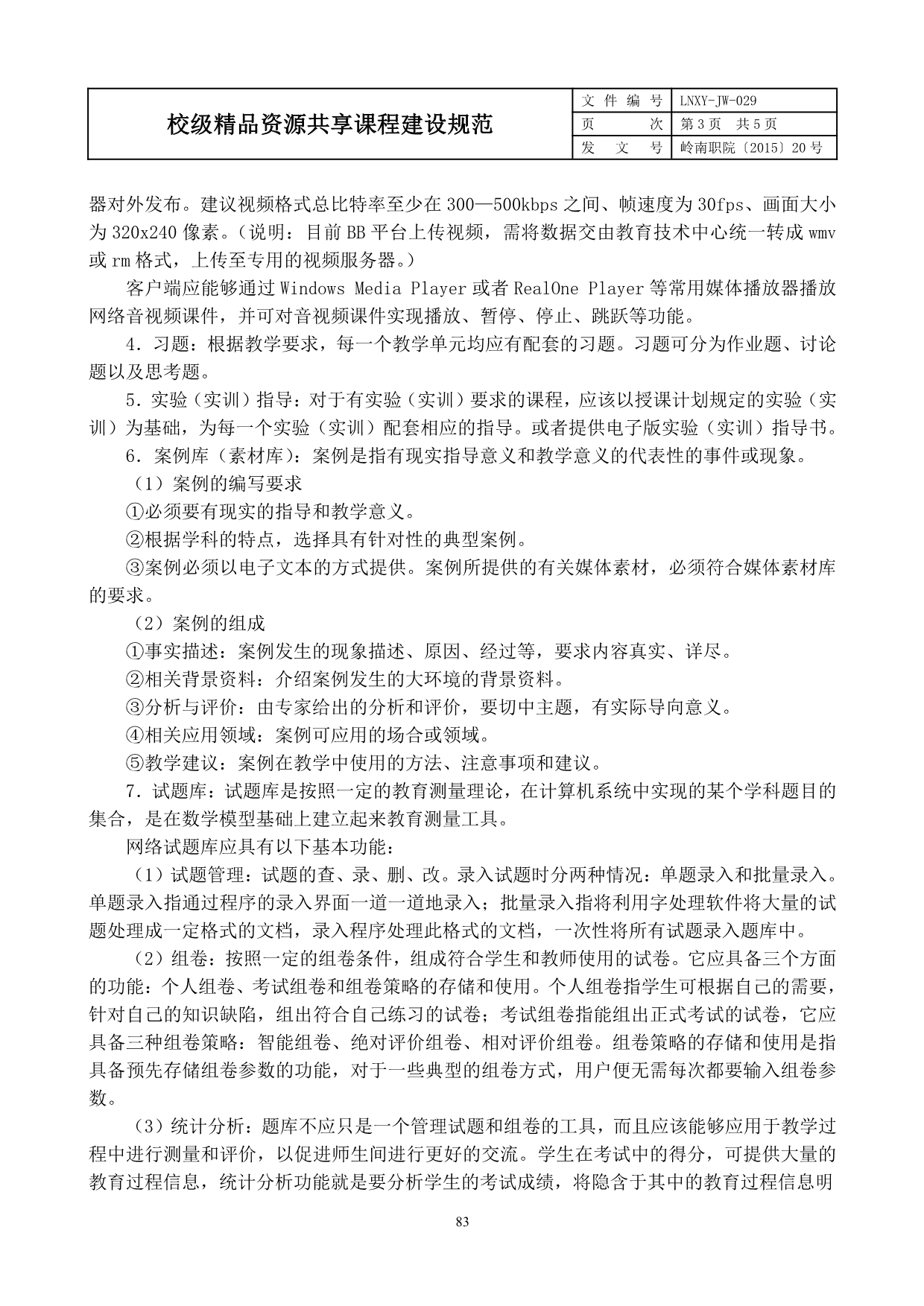
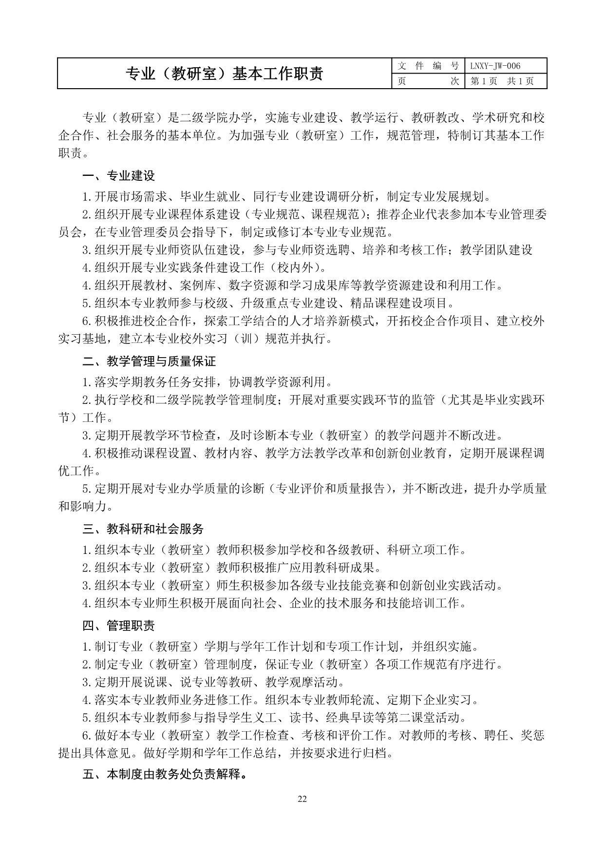
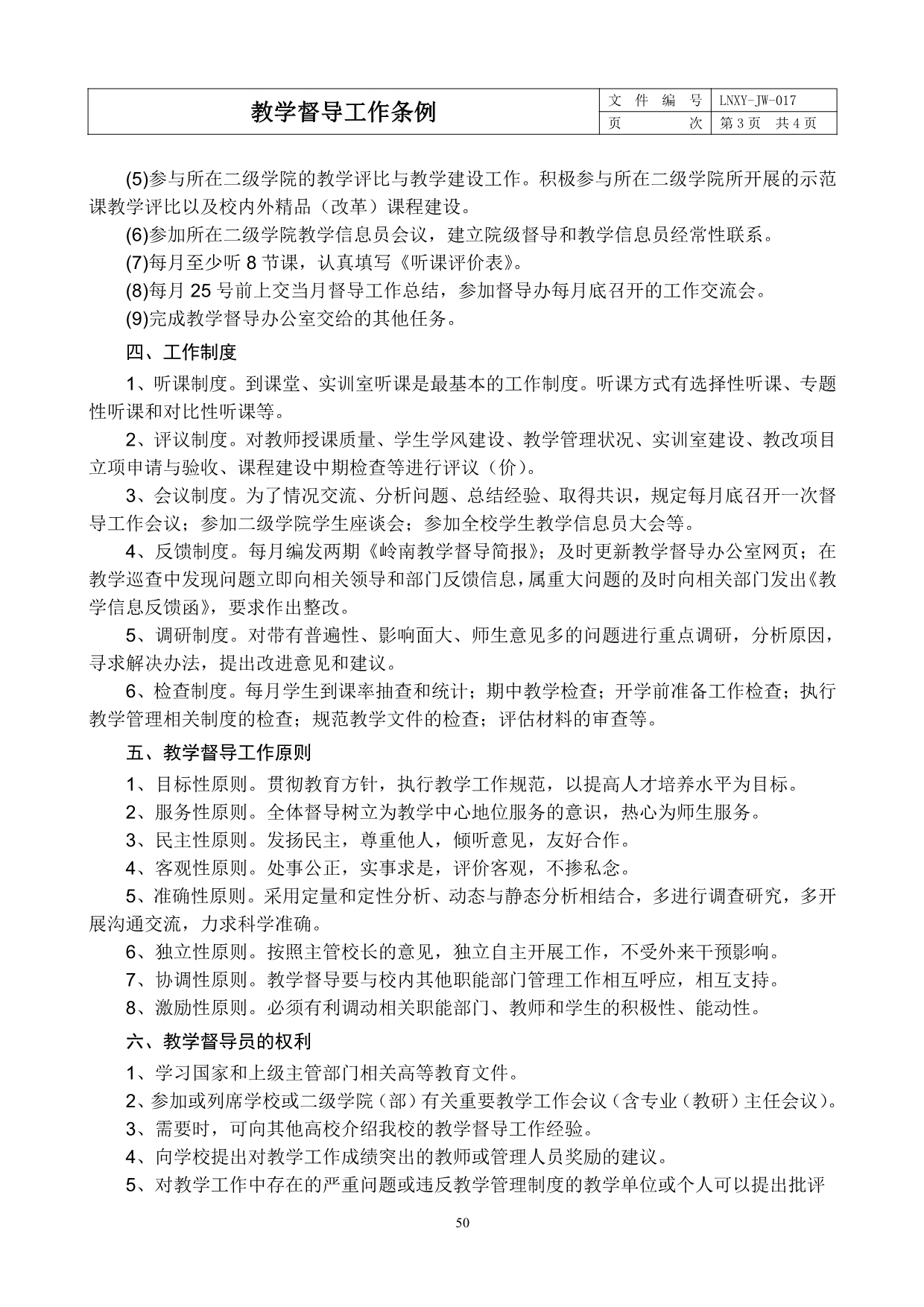
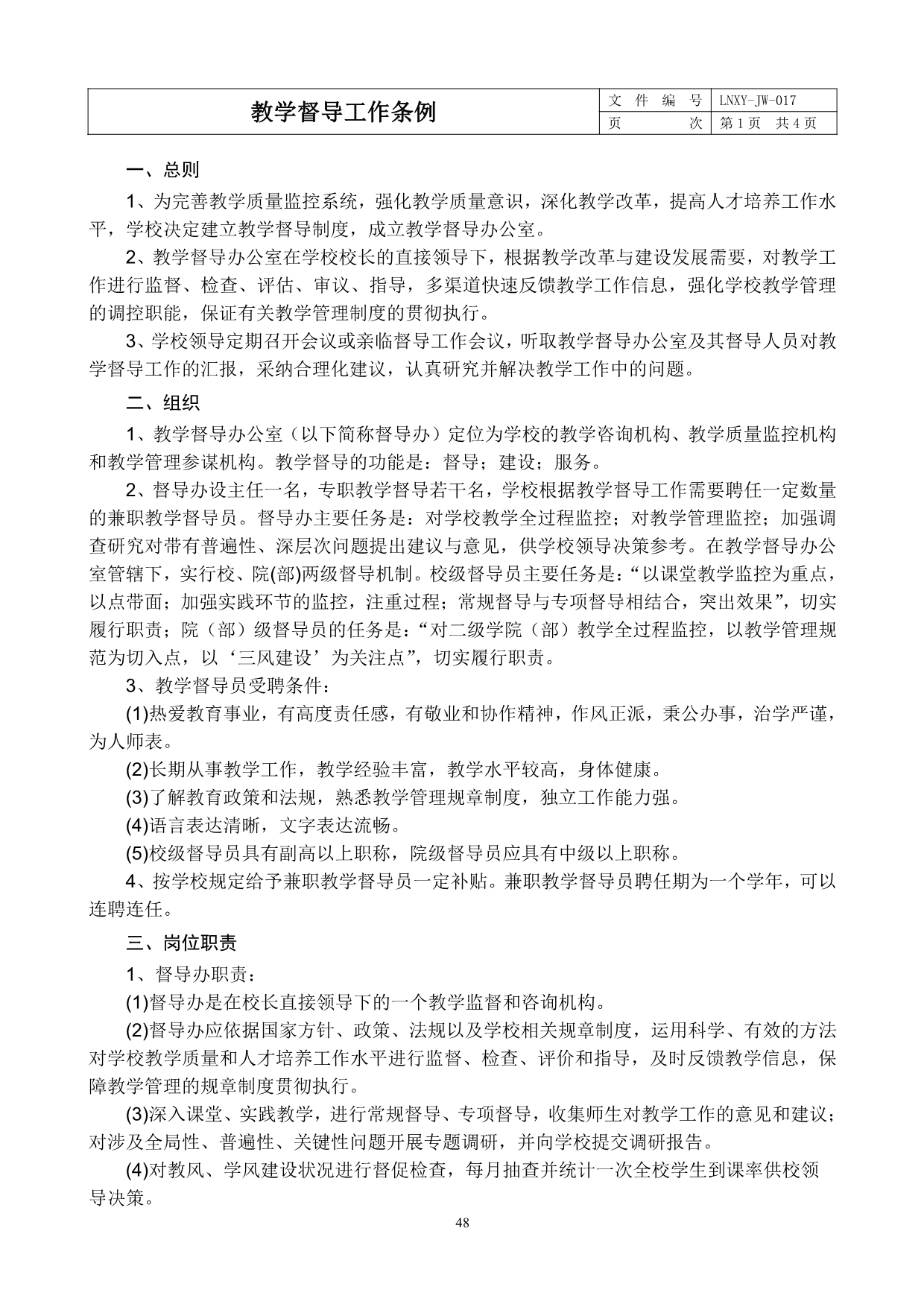
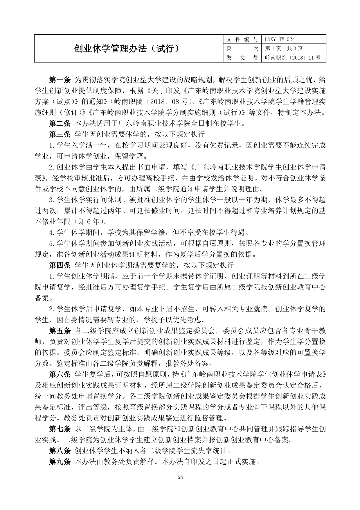
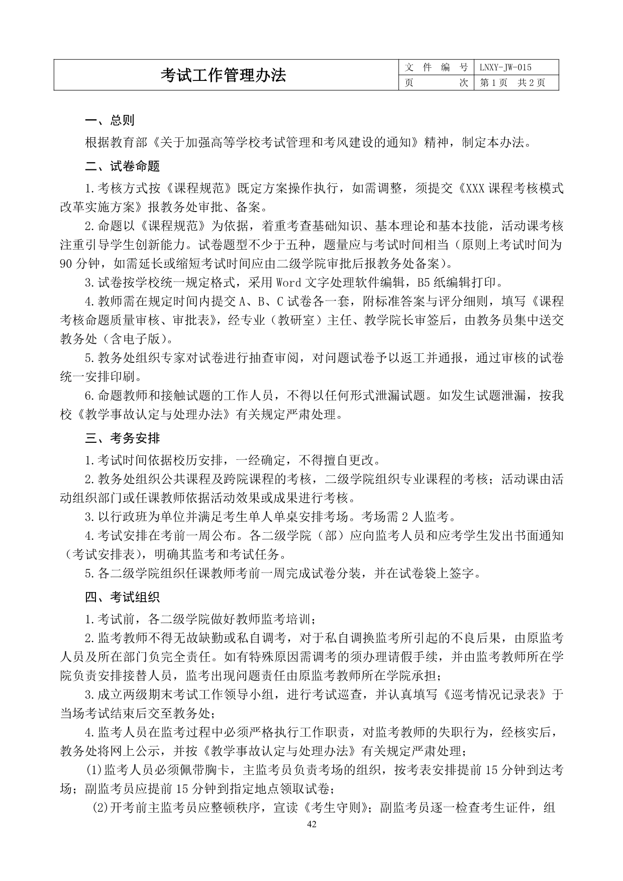
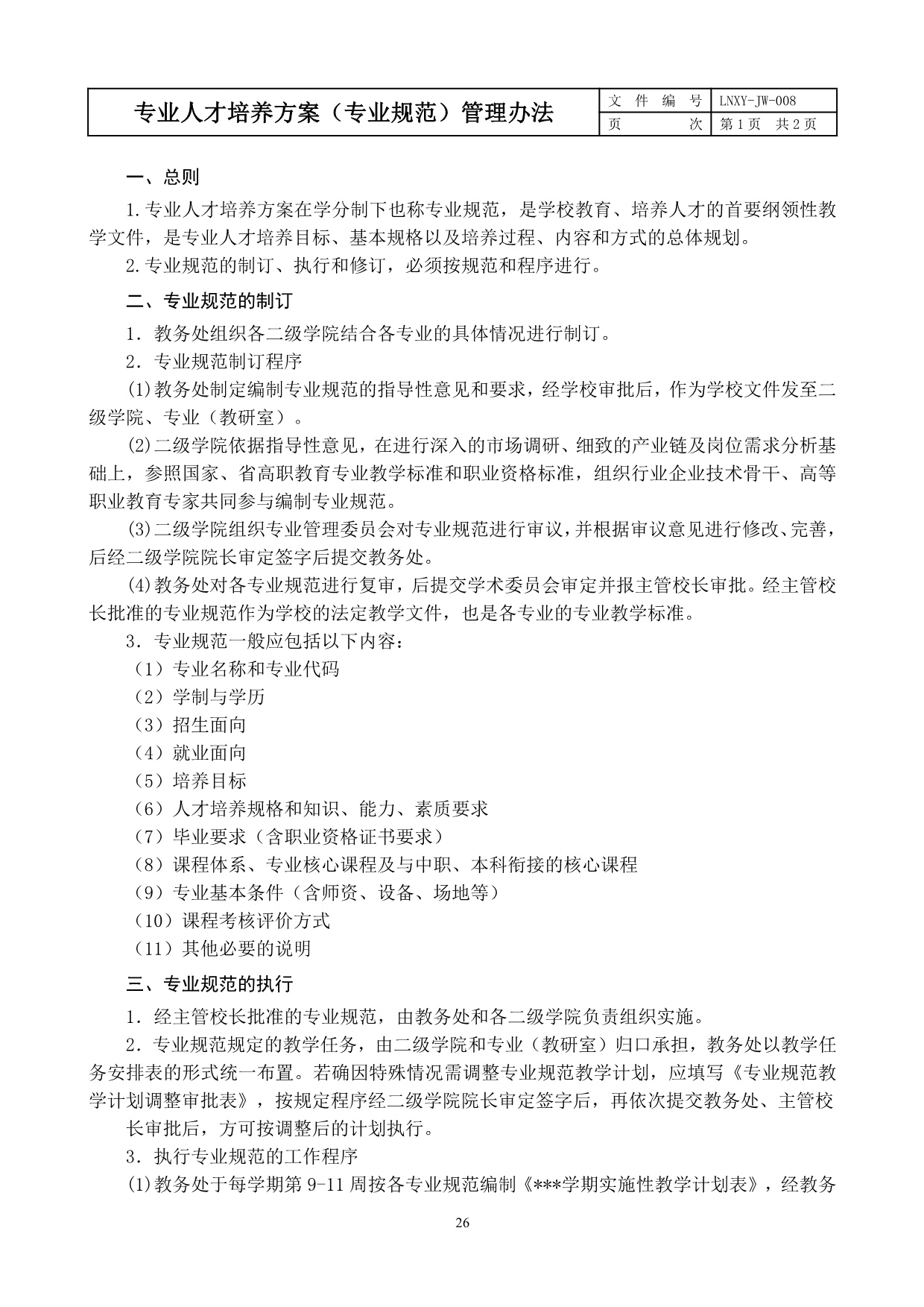
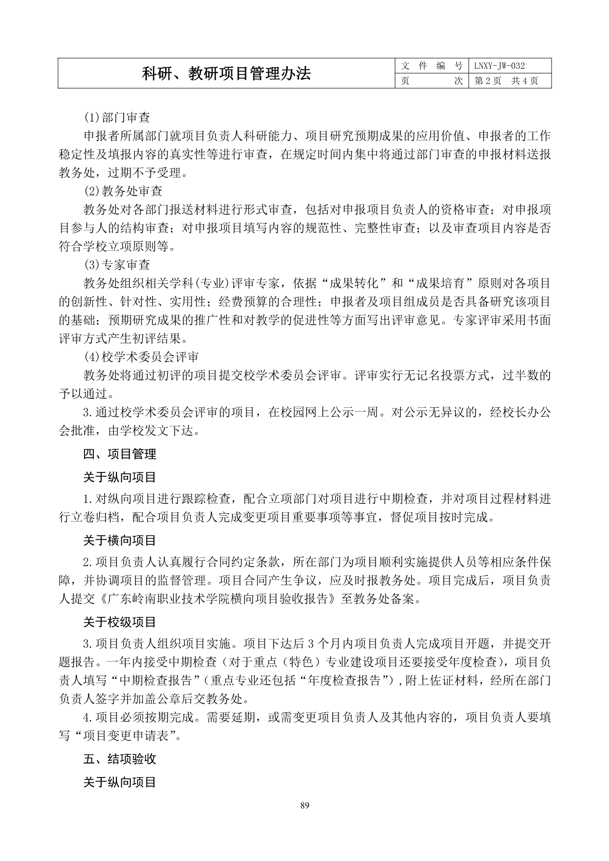
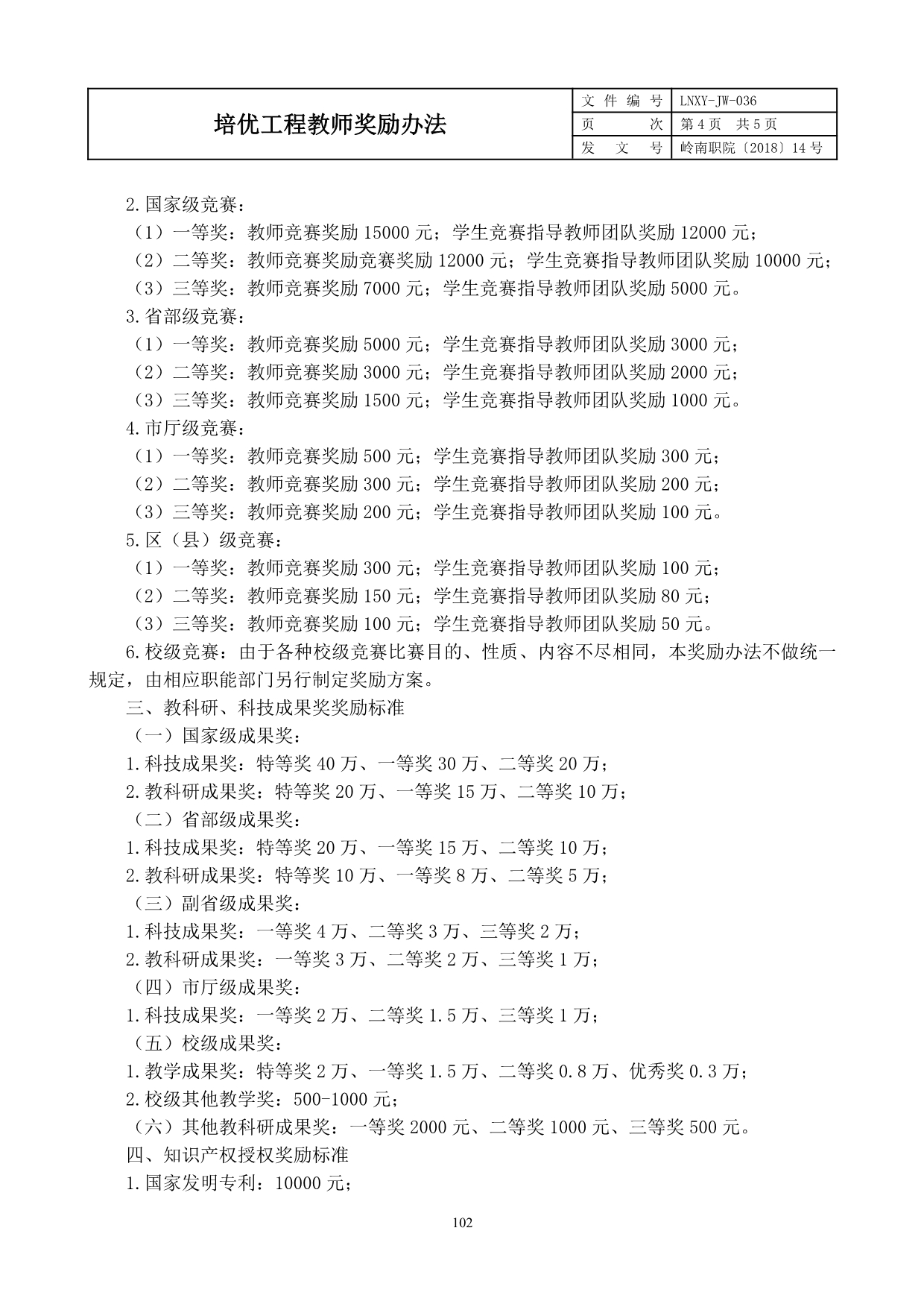
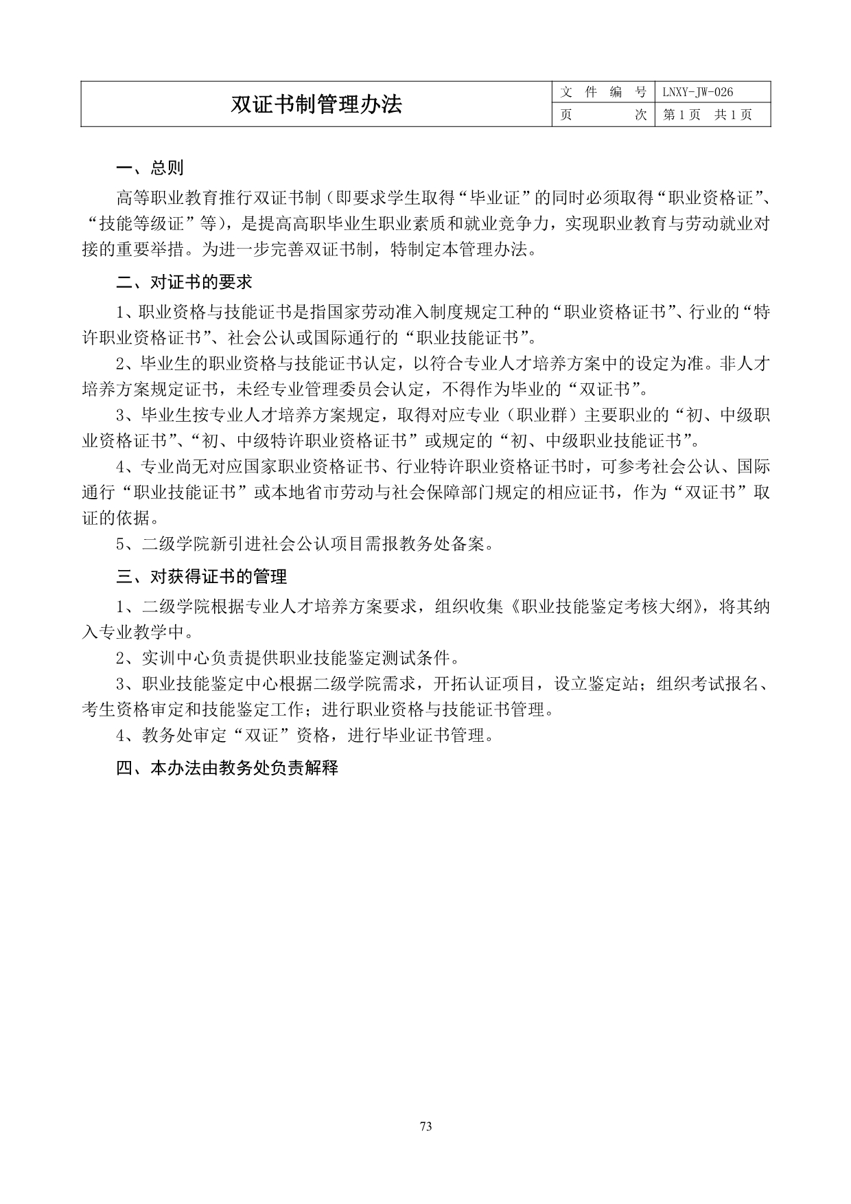
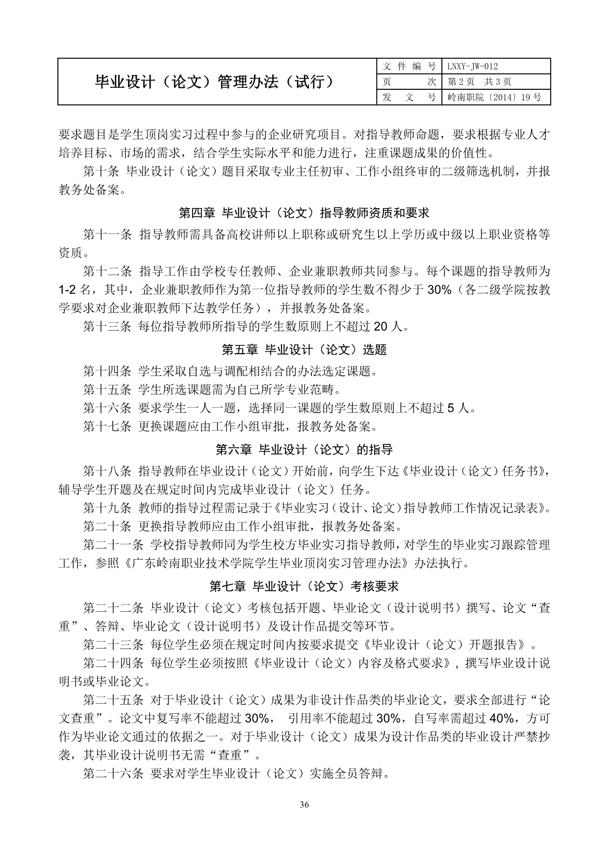
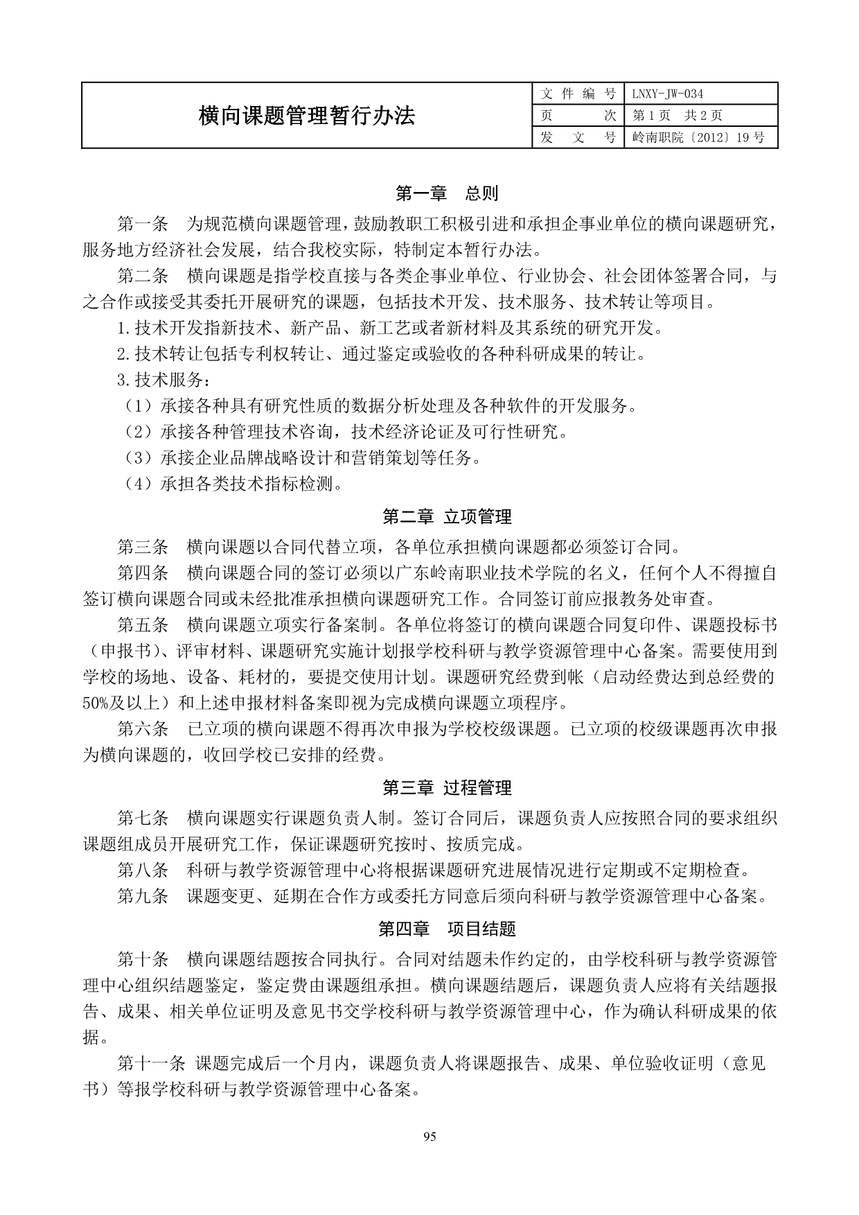
                                                              7.2 学校2018制度汇编(总)

                                                              2021/6/2 11:42:06人浏览
                                                              • 上一篇:7.1 关于印发《广东岭南职业技术学院2019年5月-2020年7月工作要点》
                                                              • 下一篇:7.3 校内双创实践基地一览表
                                                              版权所有:        技术支持:广东力拓网络科技有限公司