• 大学生心理健康教育课教学比赛
    • E01 做情绪的主人
      • E02 当“我”来敲门
        • E03 驯服愤怒这匹“野马” 大学生愤怒情绪的管理
          • E04 恋爱心理—爱的五种语言
            • E05 解锁人际交往密码
              • E06 拥抱挫折
                • E07 大学生人际交往
                  • E08 创新思维体验
                  • 美育教育教师教学基本功比赛
                    • G02 语言艺术
                      • G03岭南香雪--梅花的画法
                        • G04 民族音乐鉴赏与实践
                          • G05 气质肩颈训练
                            • G06 萨克斯切分音与三连音节奏练习
                            • 预防艾滋病教育骨干教师比赛
                              • F01 青春防艾,与我同行
                                • F03 社会性别与性少数
                                  • F04 因为有爱,所以防艾
                                    • F05 为“艾”止步 让爱前行
                                      • F06 防艾有一套
                                        • F07 爱或精神控制 心里得有点数
                                          • F08 防“艾”于未然
                                            • F09 爱,你准备好了吗
                                              • F10 爱你有一Tao,幸福不会掉
                                                • F11 珍爱生命 远离毒品
                                                公共课组
                                                • 公共课组
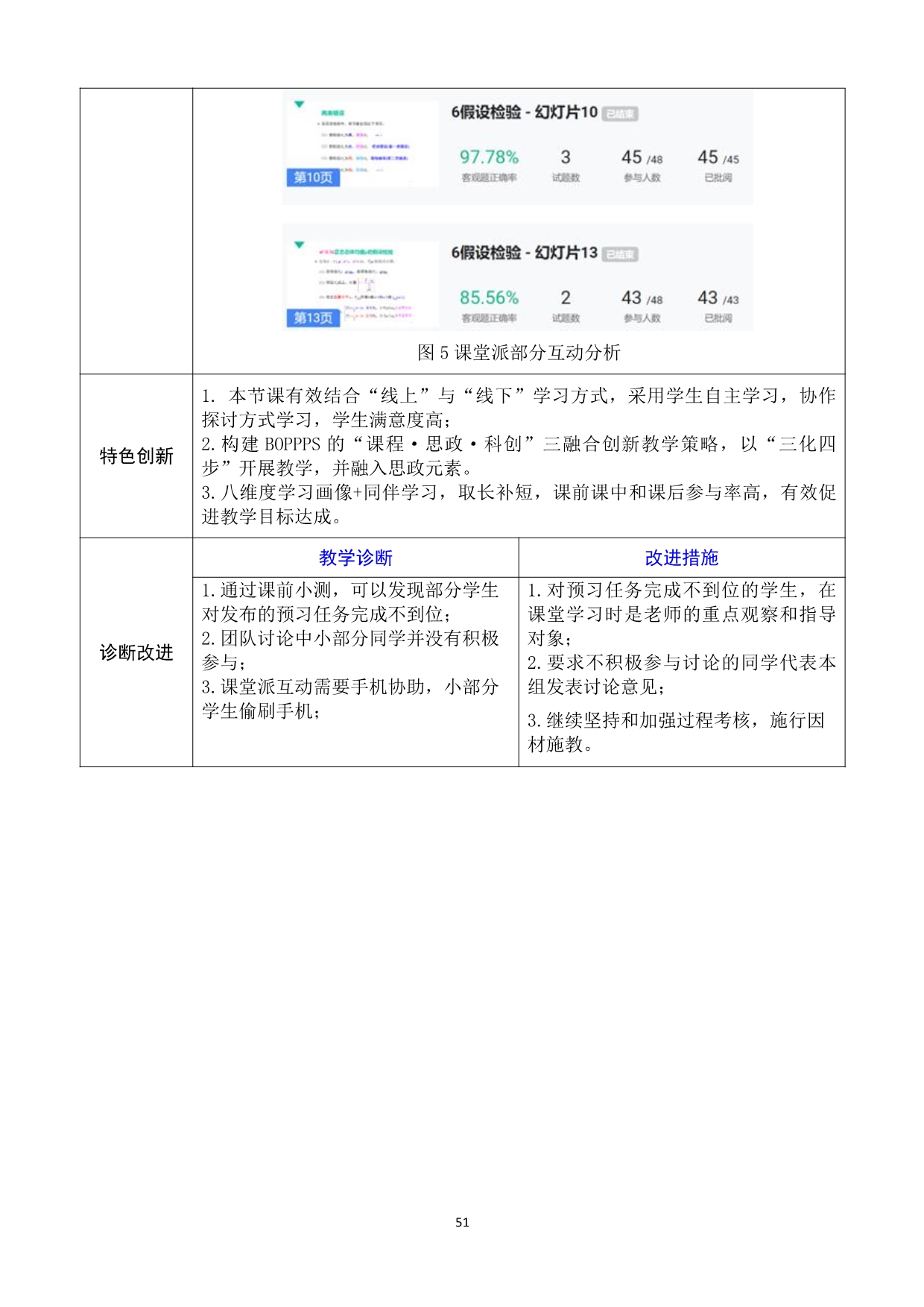
                                                  • 1、助力数据强国-应用统计技术迎接医药新时代
                                                    • 2、作品名称:创新思维与创业准备
                                                    • 专业课程一组
                                                      • 1、作品名称:婴儿养育照护
                                                        • 2、作品名称:常见疾病的自我药疗
                                                          • 3、作品名称:老年人康复服务
                                                            • 4、作品名称:网页布局设计
                                                            • 专业课程二组
                                                              • 1、作品名称:酒水知识与酒吧管理
                                                                • 2、作品名称:耆乐无穷,多多忆善—认知障碍老人多元介入小组技术
                                                                  • 3、作品名称:匠心制药——固体制剂制备技术
                                                                  当前位置:首页 > 职业院校技能大赛教学能力比赛 > 公共课组 > 1、助力数据强国-应用统计技术迎接医药新时代

                                                                  2.《医药数理统计》教案

                                                                  2023/5/20 19:40:28人浏览
                                                                  • 上一篇:1.《医药数理统计》课程标准
                                                                  • 下一篇:3.《医药数理统计》教学实施报告
                                                                  技术支持:广东力拓网络科技有限公司