• 网站首页
  • 专家评审指引
    • 结题验收通知
      • 验收评审材料
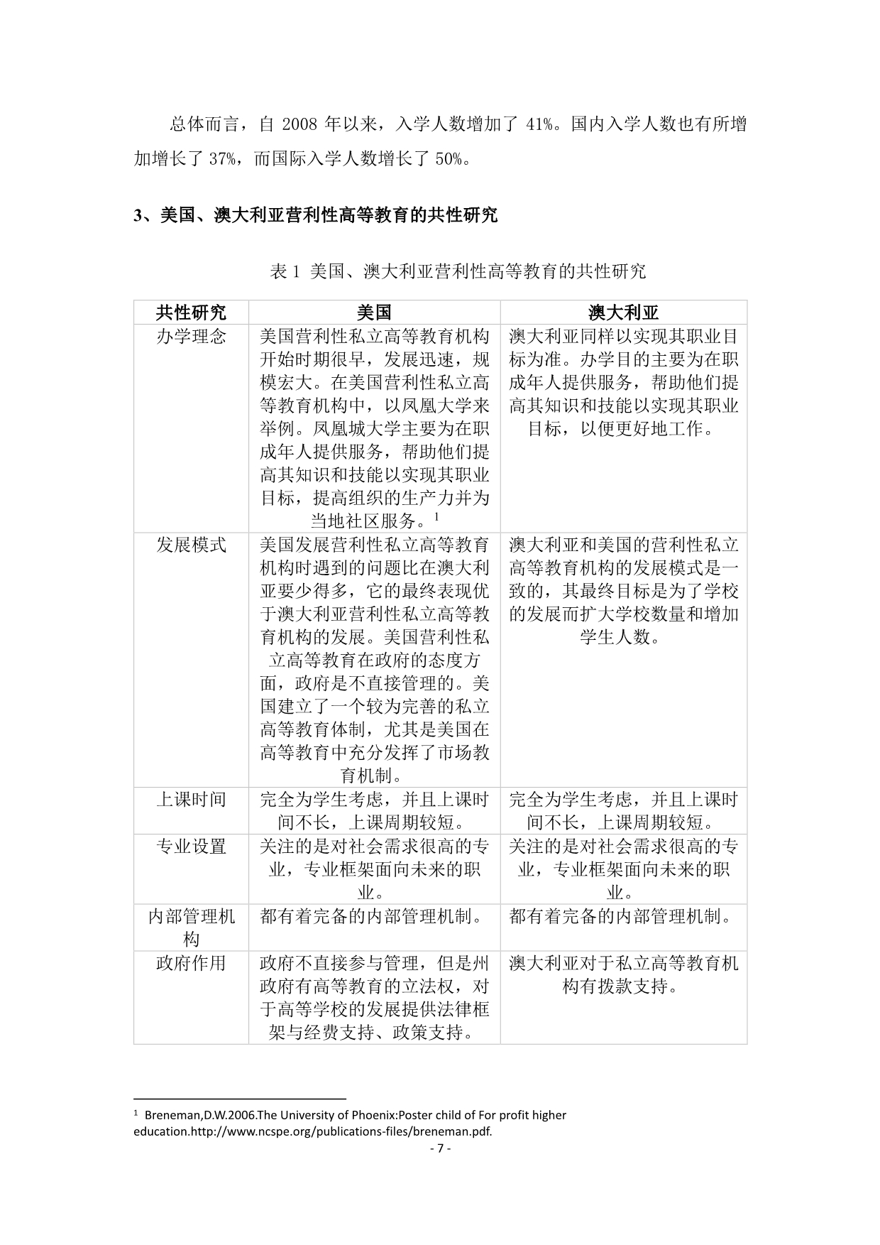
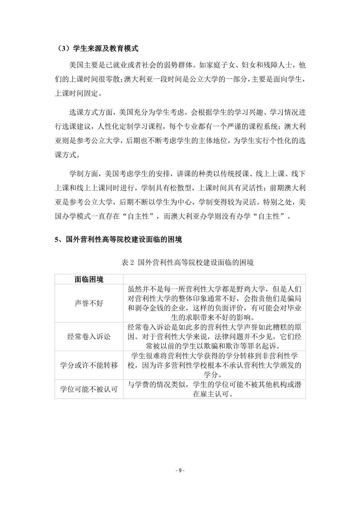
        • 1.营利性高等学校的外部环境与内部治理+汪文新
          • 2.岭南教育集团企业文化及战略体系建设研究+牛玉清
            • 3.成果导向方法在战略(含项目)管理中的应用及信息化实现+翟树芹
              • 4.基于方太案例的中国式现代管理教育研究与探索+陈松燔
                • 5.职业教育产教融合园区建设与发展模式研究+王胜强
                  • 6.岭南教育集团大健康产业园建设与发展模式研究 +柴克生
                    • 7.双元制“5+3”育人模式的探索与实践—以护理与健康学院、岭南养生谷为例+辛增辉
                    当前位置:首页 > 验收评审材料 > 1.营利性高等学校的外部环境与内部治理+汪文新
                    • 验收评审材料
                    • 1.营利性高等学校的外部环境与内部治理+汪文新
                      • 2.岭南教育集团企业文化及战略体系建设研究+牛玉清
                        • 3.成果导向方法在战略(含项目)管理中的应用及信息化实现+翟树芹
                          • 4.基于方太案例的中国式现代管理教育研究与探索+陈松燔
                            • 5.职业教育产教融合园区建设与发展模式研究+王胜强
                              • 6.岭南教育集团大健康产业园建设与发展模式研究 +柴克生
                                • 7.双元制“5+3”育人模式的探索与实践—以护理与健康学院、岭南养生谷为例+辛增辉
                                  • 上一篇:3. 营利性高等学校的外部环境与内部治理+汪文新-结题报告书
                                  • 下一篇:没有了
                                  技术支持:广东力拓网络科技有限公司