2021年度校本教材结题验收材料
1.《初创企业运营综合训练(之素食创业)》校本教材结题验收材料+陈宏
2.《多元介入服务实务》校本教材结题验收材料+王胜强、叶倩怡
3.《Shopee平台操作运营简本》校本教材结题验收材料+张青莲
4.《管理会计》校本教材结题验收材料+刘伟华
5.《食品加工实训》校本教材结题验收材料+郑爽
6.《典型零件编程与加工工作手册式教材》校本教材结题验收材料+叶立清
7.《金工实训》校本教材结题验收材料+伍荣彬
8.《数控加工工艺与编程》校本教材结题验收材料+翁宗祥
9.《机械设计基础与体现》校本教材结题验收材料+郑钢
10.《Python编程基础与数据分析》校本教材结题验收材料+刘中胜
11.《web前端开发》校本教材结题验收材料+聂鹏
12.《网络操作系统Windows server配置与管理》校本教材结题验收材料+李艳鹏
13.《数据通信技术应用》校本教材结题验收材料+赵娜娜
14.《Hadoop大数据平台集群部署与开发》校本教材结题验收材料-刘雅威
15.《实用人体解剖生理学》校本教材结题验收材料+陈辉芳
《Shopee平台操作运营》系列课程视频
8、产品采集上架
9、产品定价
10、Shopee平台营销活动
11、Shopee平台营销活动之虾皮广告
12、Shopee平台营销活动报名条件
13、Shopee平台营销活动之粉丝增加
2021年度校本教材和数字化资源建设项目结题验收专家评审指引
2021年度校本教材结题验收材料
1.《初创企业运营综合训练(之素食创业)》校本教材结题验收材料+陈宏
2.《多元介入服务实务》校本教材结题验收材料+王胜强、叶倩怡
3.《Shopee平台操作运营简本》校本教材结题验收材料+张青莲
4.《管理会计》校本教材结题验收材料+刘伟华
5.《食品加工实训》校本教材结题验收材料+郑爽
6.《典型零件编程与加工工作手册式教材》校本教材结题验收材料+叶立清
7.《金工实训》校本教材结题验收材料+伍荣彬
8.《数控加工工艺与编程》校本教材结题验收材料+翁宗祥
9.《机械设计基础与体现》校本教材结题验收材料+郑钢
10.《Python编程基础与数据分析》校本教材结题验收材料+刘中胜
11.《web前端开发》校本教材结题验收材料+聂鹏
12.《网络操作系统Windows server配置与管理》校本教材结题验收材料+李艳鹏
13.《数据通信技术应用》校本教材结题验收材料+赵娜娜
14.《Hadoop大数据平台集群部署与开发》校本教材结题验收材料-刘雅威
15.《实用人体解剖生理学》校本教材结题验收材料+陈辉芳
当前位置:
首页
>
2021年度校本教材结题验收材料
>
11.《web前端开发》校本教材结题验收材料+聂鹏
⑤.《web前端开发》佐证材料(聂鹏)
2024/6/24 11:03:02
人浏览
上一篇:
④.《Web前端开发》结题验收总结报告(聂鹏)
下一篇:
没有了
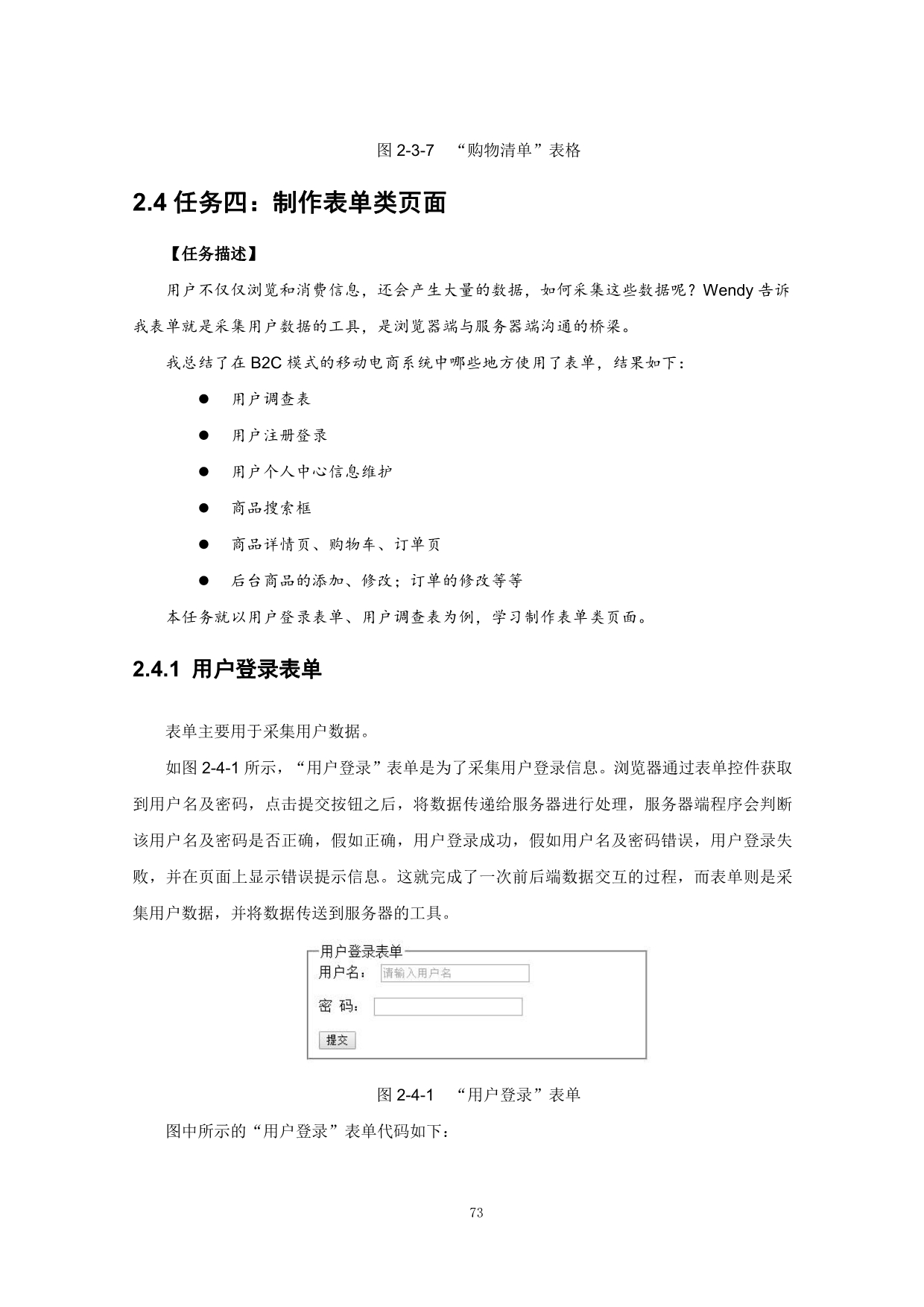
技术支持:广东力拓网络科技有限公司