• 2021年度校本教材结题验收材料
    • 1.《初创企业运营综合训练(之素食创业)》校本教材结题验收材料+陈宏
      • 2.《多元介入服务实务》校本教材结题验收材料+王胜强、叶倩怡
        • 3.《Shopee平台操作运营简本》校本教材结题验收材料+张青莲
          • 4.《管理会计》校本教材结题验收材料+刘伟华
            • 5.《食品加工实训》校本教材结题验收材料+郑爽
              • 6.《典型零件编程与加工工作手册式教材》校本教材结题验收材料+叶立清
                • 7.《金工实训》校本教材结题验收材料+伍荣彬
                  • 8.《数控加工工艺与编程》校本教材结题验收材料+翁宗祥
                    • 9.《机械设计基础与体现》校本教材结题验收材料+郑钢
                      • 10.《Python编程基础与数据分析》校本教材结题验收材料+刘中胜
                        • 11.《web前端开发》校本教材结题验收材料+聂鹏
                          • 12.《网络操作系统Windows server配置与管理》校本教材结题验收材料+李艳鹏
                            • 13.《数据通信技术应用》校本教材结题验收材料+赵娜娜
                              • 14.《Hadoop大数据平台集群部署与开发》校本教材结题验收材料-刘雅威
                                • 15.《实用人体解剖生理学》校本教材结题验收材料+陈辉芳
                                • 《Shopee平台操作运营》系列课程视频
                                  • 8、产品采集上架
                                    • 9、产品定价
                                      • 10、Shopee平台营销活动
                                        • 11、Shopee平台营销活动之虾皮广告
                                          • 12、Shopee平台营销活动报名条件
                                            • 13、Shopee平台营销活动之粉丝增加
                                            • 2021年度校本教材和数字化资源建设项目结题验收专家评审指引
                                              2021年度校本教材结题验收材料
                                              • 1.《初创企业运营综合训练(之素食创业)》校本教材结题验收材料+陈宏
                                                • 2.《多元介入服务实务》校本教材结题验收材料+王胜强、叶倩怡
                                                  • 3.《Shopee平台操作运营简本》校本教材结题验收材料+张青莲
                                                    • 4.《管理会计》校本教材结题验收材料+刘伟华
                                                      • 5.《食品加工实训》校本教材结题验收材料+郑爽
                                                        • 6.《典型零件编程与加工工作手册式教材》校本教材结题验收材料+叶立清
                                                          • 7.《金工实训》校本教材结题验收材料+伍荣彬
                                                            • 8.《数控加工工艺与编程》校本教材结题验收材料+翁宗祥
                                                              • 9.《机械设计基础与体现》校本教材结题验收材料+郑钢
                                                                • 10.《Python编程基础与数据分析》校本教材结题验收材料+刘中胜
                                                                  • 11.《web前端开发》校本教材结题验收材料+聂鹏
                                                                    • 12.《网络操作系统Windows server配置与管理》校本教材结题验收材料+李艳鹏
                                                                      • 13.《数据通信技术应用》校本教材结题验收材料+赵娜娜
                                                                        • 14.《Hadoop大数据平台集群部署与开发》校本教材结题验收材料-刘雅威
                                                                          • 15.《实用人体解剖生理学》校本教材结题验收材料+陈辉芳
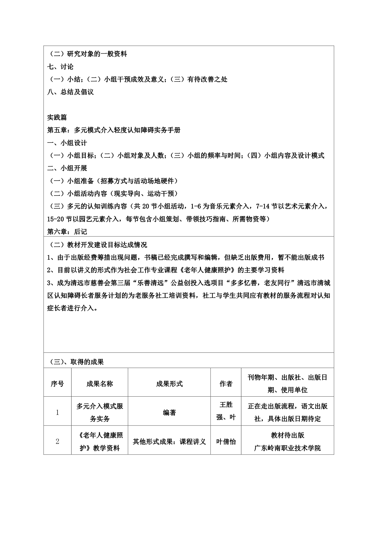
                                                                            当前位置:首页 > 2021年度校本教材结题验收材料 > 2.《多元介入服务实务》校本教材结题验收材料+王胜强、叶倩怡

                                                                            3、《多元介入服务实务》结题验收报告书(王胜强、叶倩怡)

                                                                            2024/6/24 11:07:23人浏览
                                                                            • 上一篇:1、《多元介入服务实务》申报书+(王胜强、叶倩怡)
                                                                            • 下一篇:4、《多元介入服务实务》结题研究报告(王胜强、叶倩怡)
                                                                            技术支持:广东力拓网络科技有限公司