“课程思政”示范课程申报材料
1.《公共营养学》“课程思政”示范课程申报材料+梅小虎
2.《食品化学》“课程思政”示范课程申报材料+冯伟
3.《食品理化检验技术》“课程思政”示范课程申报材料+杨水莲
4.《实用药物化学》“课程思政”示范课程申报材料+郭晓敏
5.《病理学》“课程思政”示范课程申报材料+王智莹
6.《危急重症护理学》”课程思政“示范课程申报材料+蔡妙霞
7.《临床分子生物学检验技术》“课程思政”示范课程申报+邓华明
8.《应用文写作》“课程思政”示范课程申报材料+陈智慧
9.《Python 数据分析与应用》“课程思政”示范课程申报材料+李申燕
10.《基于SSM框架的JAVA项目开发》“课程思政”示范课程申报材料+陈辉
11.《工业机器人仿真与编程》“课程思政”示范课程申报材料+钟玮
12.《数控加工工艺与编程》“课程思政”示范课程申报材料+翁宗祥
13.《经济学原理与应用》“课程思政”示范课程申报材料+张晓菊
“课程思政”示范团队申报材料
“课程思政”教育案例(认定)材料
“课程思政”课程思政教学改革研究与实践项目专项申报材料
学校文件、申报指南
“课程思政”教育案例(认定)材料
当前位置:
首页
>
“课程思政”教育案例(认定)材料
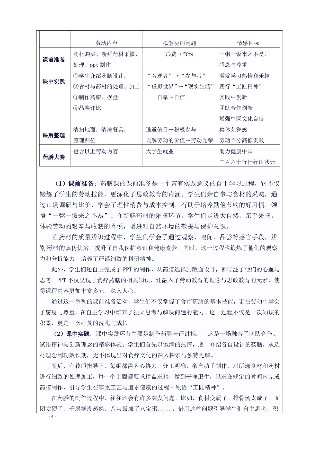
1.《劳动教育融入高职中医食疗药膳课程的教学案例》“课程思政”教育案例推荐表+陈静敏
2024/4/2 11:01:48
人浏览
上一篇:
没有了
下一篇:
2.《基于BOPPPS教学模式的“有机化学-醇”课堂思政教学实例》“课程思政”教育案例推荐表+冯伟
技术支持:广东力拓网络科技有限公司