学校公文
申报立项材料
项目汇总表
课程验收登记表
结题验收总结报告
项目信息变更申请表
结题佐证材料
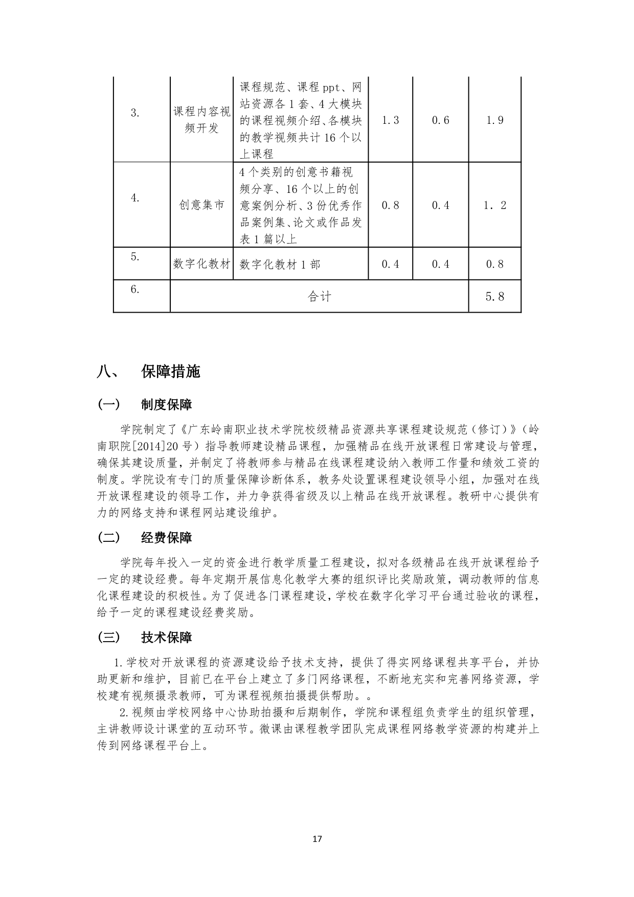
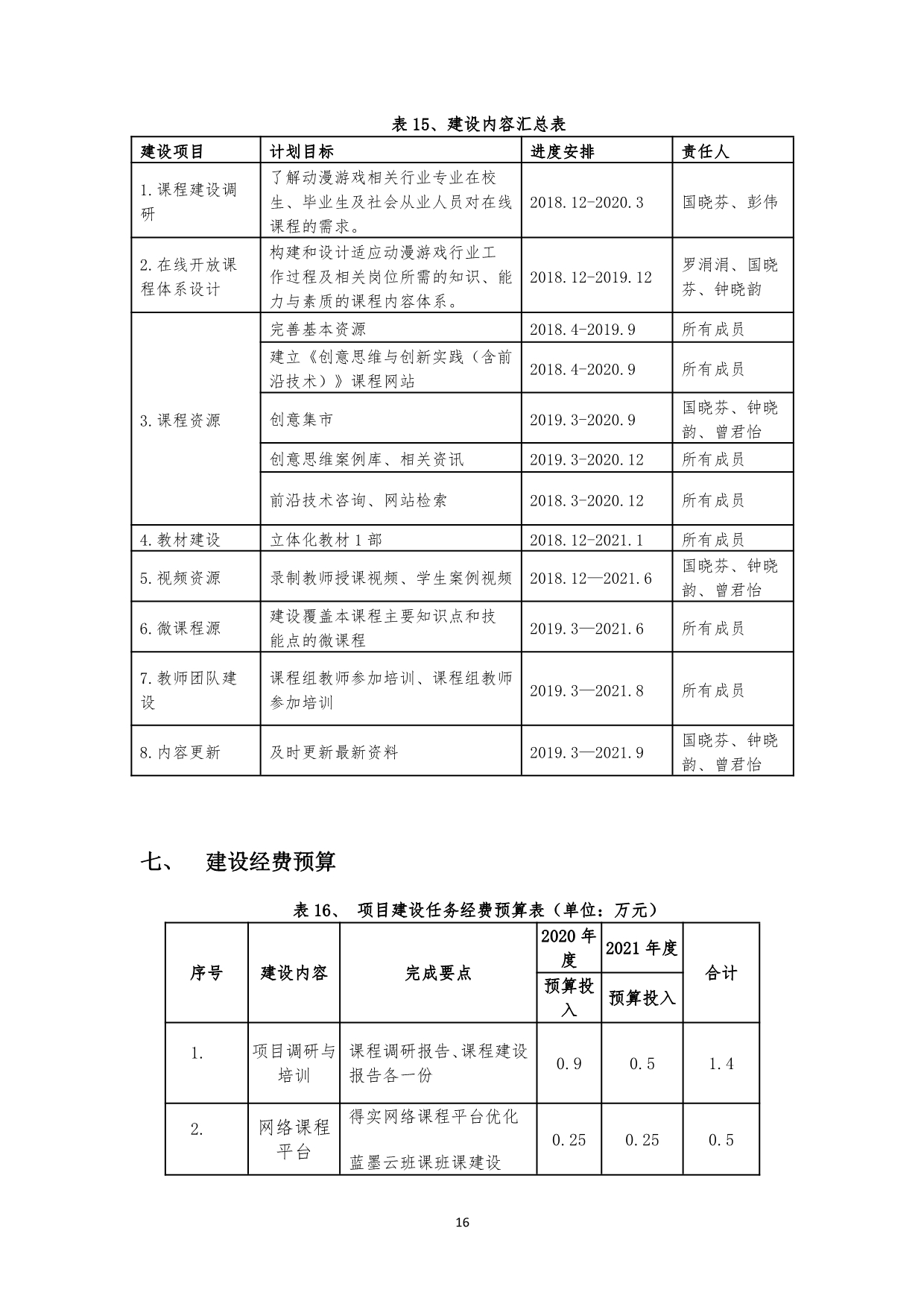
1.项目调研与培训
2.混合式教学平台
3.视频资源开发制作
4.创意集市建设
5.数字化教材
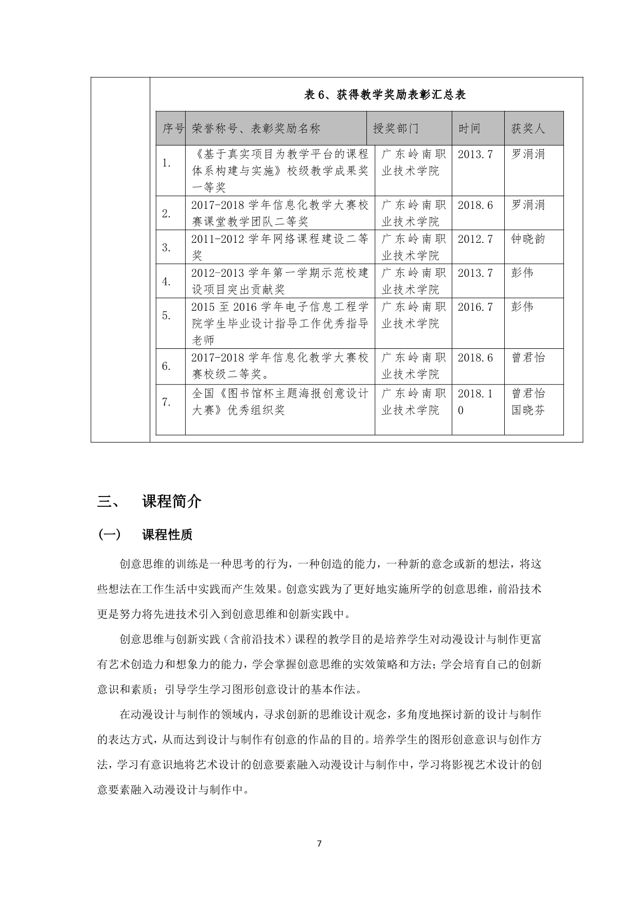
6.师生获奖情况、论文及版权情况
7.技术服务、横向课题情况
课程网站
申报立项材料
当前位置:
首页
>
申报立项材料
附件4:2018年省高职教育精品在线开放课程建设方案
2023/8/1 10:51:19
人浏览
上一篇:
附件3:2018年省高职教育精品在线开放课程建设项目申报书
下一篇:
没有了
版权所有:广东岭南职业技术学院
技术支持:广东力拓网络科技有限公司