• 首页
  • 2014年度广东省高等学校质量工程教研教改项目
    • 1. 民办高职院校创新教学管理与质量评价的研究与实践
      • 2. 基于“粤台合作”的高职广告设计专业产、赛双驱人才培养实践研究
      2014年度广东省高等学校质量工程教研教改项目
      • 1. 民办高职院校创新教学管理与质量评价的研究与实践
        • 1-1.项目申报书
          • 1-2.项目开题报告
            • 1-3.项目结题验收登记表
              • 1-4.项目研究报告
                • 1-5.项目信息变更申请表
                  • 1-6.结题相关佐证材料
                    • 1-7.专家评审意见
                    • 2. 基于“粤台合作”的高职广告设计专业产、赛双驱人才培养实践研究
                      • 2-1.项目申报书
                        • 2-2.项目开题报告
                          • 2-3.项目结题验收登记表
                            • 2-4.项目研究报告
                              • 2-5.项目信息变更申请表
                                • 2-6.结题相关佐证材料
                                  • 2-7.专家评审意见
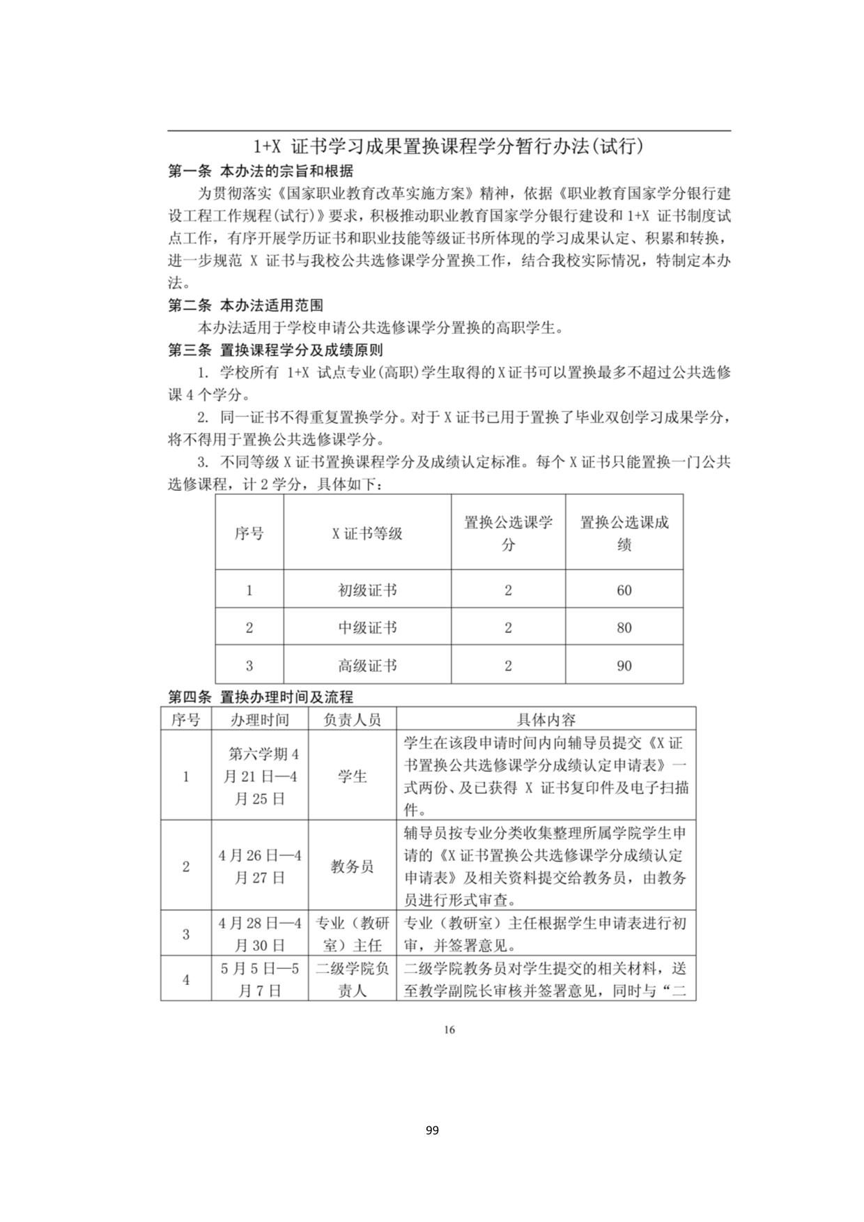
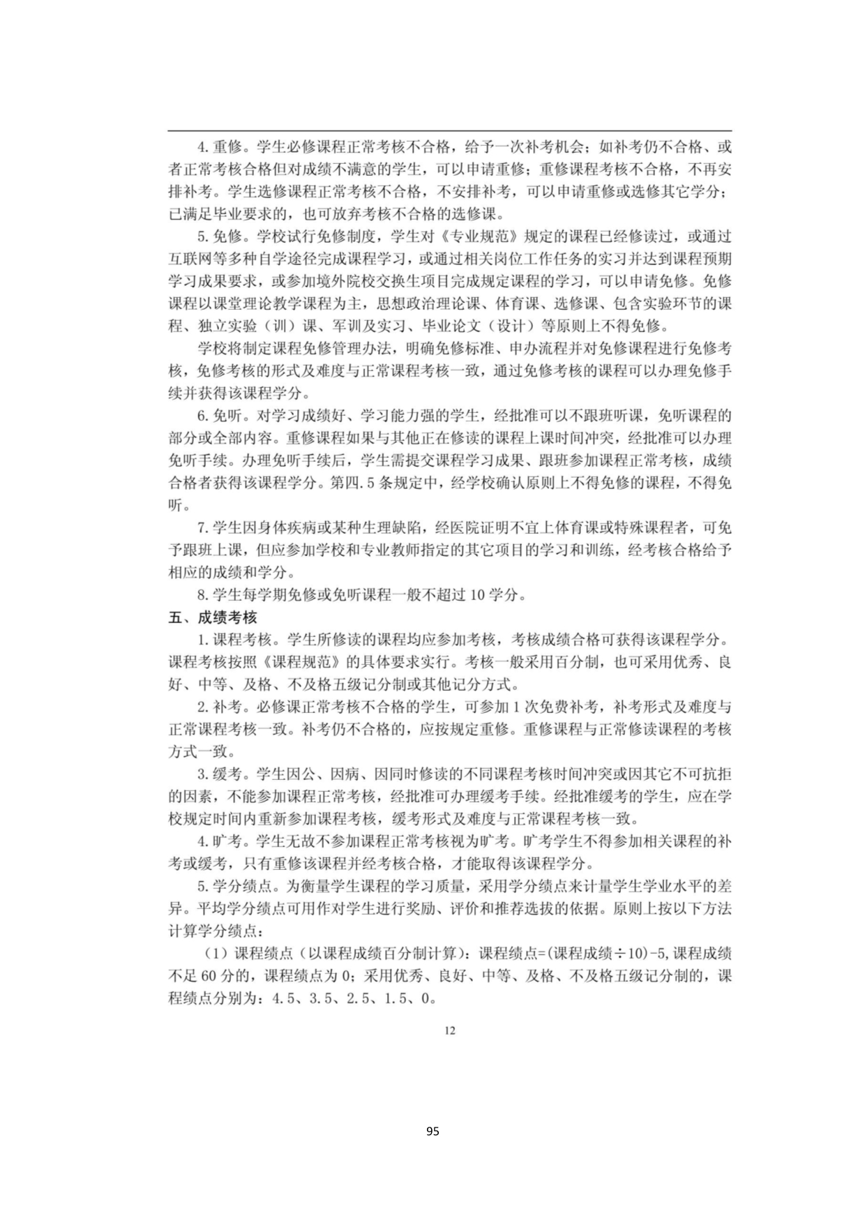
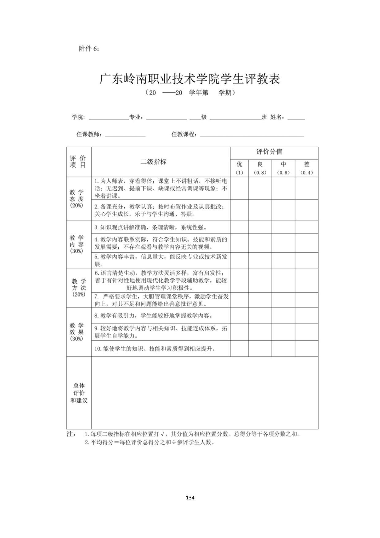
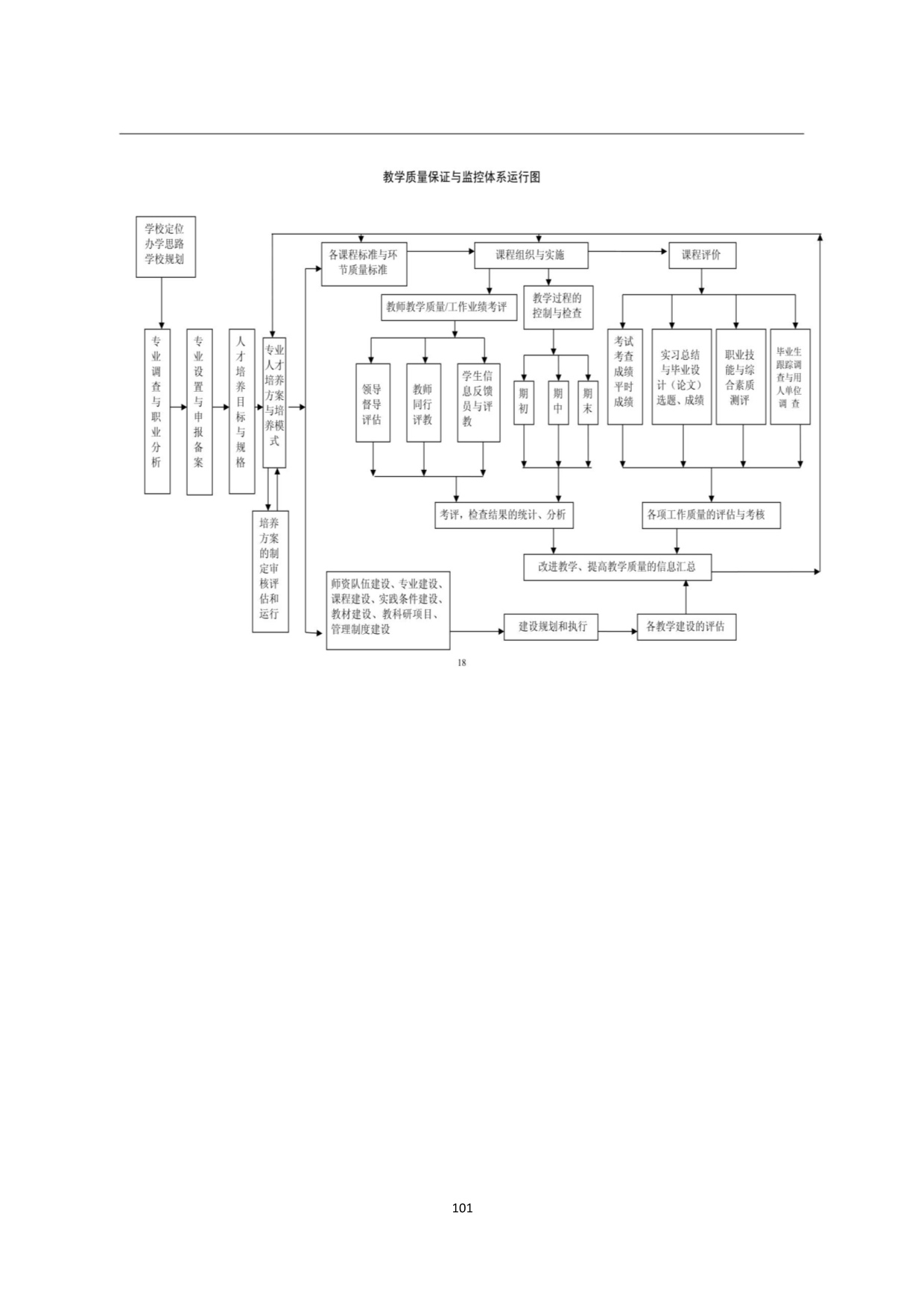
                                  当前位置:首页 >> 2014年度广东省高等学校质量工程教研教改项目 >> 1. 民办高职院校创新教学管理与质量评价的研究与实践 >> 1-6.结题相关佐证材料
                                  版权所有:技术支持:广东力拓网络科技有限公司        技术支持:广东力拓网络科技有限公司