• 网站首页
  • 申报书
    • 建设方案
      • 任务书
        • 年度检查报告
          • 2023年度检查报告
            • 2023年度管理报告
              • 2023年度建设任务完成情况及标志性成果一览表
                • 党政联席会议纪要(2024-01)
                • 佐证材料
                  • 1.人才培养模式创新
                    • 2.课程教学资源建设
                      • 3.教材与教法改革
                        • 4.教师教学创新团队
                          • 5.实践教学基地
                            • 6.技能技术平台
                              • 7.社会服务
                                • 8.国际交流与合作
                                  • 9.可持续发展保障机制
                                  • 标志性成果佐证材料
                                    • 1.申报省级精品在线开放课程1门
                                      • 2.开发“NX UG助理工程师” 1+X培训资源包
                                        • 3.立项省级教科研项目11项
                                          • 4.引进国家级教学名师1人
                                            • 5.省级教学团队建设
                                              • 6.比赛获奖46项
                                                • 7.专利23项
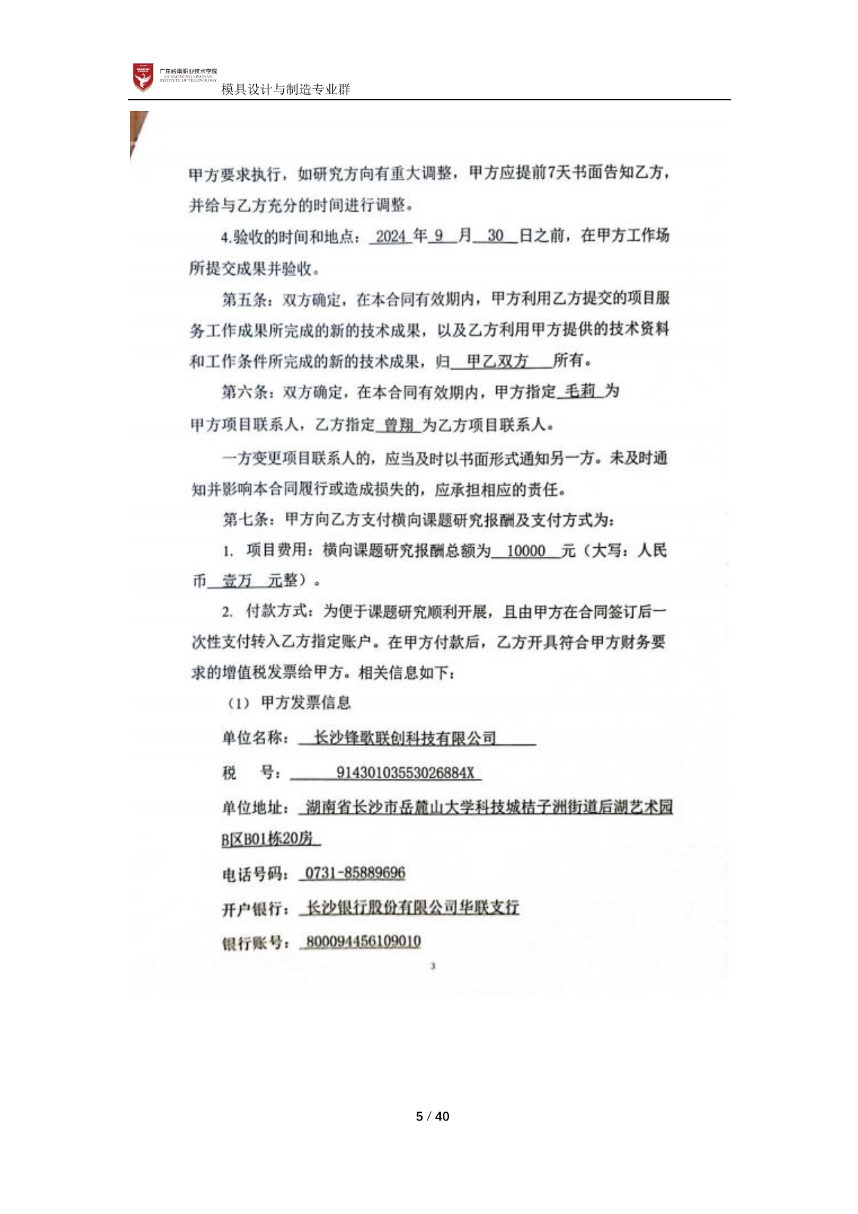
                                                  • 8.科技进步奖及横向课题
                                                    • 9.教师获国际比赛三等奖
                                                    • 往年检查报告
                                                      • 2021年度检查报告
                                                        • 2022年度检查报告
                                                          • 中期检查报告(2023年)
                                                            • 2023年度检查报告
                                                              • 2021年度检查结果
                                                                • 2022年度检查结果
                                                                  • 中期检查结果(2023年)
                                                                  • 项目管理
                                                                    • 1.专业群建设项目管理办法
                                                                      • 2.专业群建设经费管理办法
                                                                        • 3.2021年专业群经费支出明细表
                                                                          • 4.2022年专业群经费支出明细表
                                                                            • 5.2023年专业群经费支出明细表
                                                                            • 返回首页
                                                                              标志性成果佐证材料
                                                                              • 1.申报省级精品在线开放课程1门
                                                                                • 2.开发“NX UG助理工程师” 1+X培训资源包
                                                                                  • 3.立项省级教科研项目11项
                                                                                    • 4.引进国家级教学名师1人
                                                                                      • 5.省级教学团队建设
                                                                                        • 6.比赛获奖46项
                                                                                          • 7.专利23项
                                                                                            • 8.科技进步奖及横向课题
                                                                                              • 9.教师获国际比赛三等奖
                                                                                                当前位置:首页 >> 标志性成果佐证材料 >> 8.科技进步奖及横向课题
                                                                                                技术支持:广东力拓网络科技有限公司