• 首页
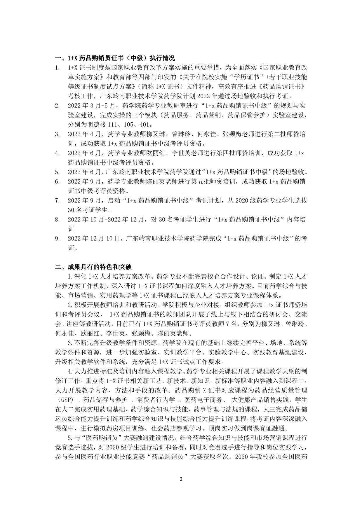
  • 申报书
    • 建设方案
      • 任务书
        • 中期检查报告
          • 佐证材料
            • 2021年度佐证
              • 2022年度佐证
              • 标志性成果
                • 3.1 人才培养
                  • 3.2 教师教学创新团队
                    • 3.3 实践教学基地和技术技能平台
                      • 3.4 社会服务、国际交流合作
                        • 3.5 其他
                        • 年度检查报告
                          • 2021年度检查报告
                            • 2021年度校级检查结果
                              • 2022年度检查报告
                                • 2022年度校级检查结果
                                • 返回主页
                                  2022年度佐证
                                  • 2021年度佐证
                                    • 1. 人才培养模式创新
                                      • 2. 课程教学资源建设
                                        • 3. 教材与教法改革
                                          • 4. 教师教学创新团队
                                            • 5. 实践教学基地
                                              • 6. 技术技能平台
                                                • 7. 社会服务
                                                  • 8. 国际交流与合作
                                                    • 9. 可持续发展保障机制
                                                    • 2022年度佐证
                                                      • 1. 人才培养模式创新
                                                        • 2. 课程教学资源建设
                                                          • 3. 教材与教法改革
                                                            • 4. 教师教学创新团队
                                                              • 5. 实践教学基地
                                                                • 6. 技术技能平台
                                                                  • 7. 社会服务
                                                                    • 8. 国际交流与合作
                                                                      • 9. 可持续发展保障机制
                                                                      当前位置:首页 >> 佐证材料 >> 2022年度佐证 >> 1. 人才培养模式创新

                                                                      (2022)1-1-1 X证书调研报告等资料

                                                                      2024/3/7 17:21:53人浏览
                                                                      • 上一篇:没有了
                                                                      • 下一篇:(2022)1-1-2 专业老师参加相关“1 X”培训
                                                                      版权所有:技术支持:广东力拓网络科技有限公司     技术支持:贴心大学
                                                                      建议在IE8以上浏览器 1024*768以上分辨率下浏览本站      流量统计: